立即注册找回密码

QQ登录

只需一步,快速开始

微信登录

微信扫一扫,快速登录

搜索
小桔灯网 门户 资讯中心 注册认证 查看内容

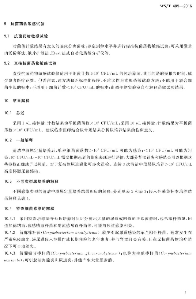
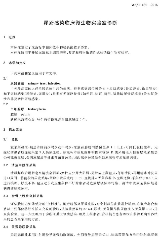
尿路感染临床微生物实验室诊断新标准

2016-7-29 00:00| 编辑: 小桔灯网| 查看: 2588| 评论: 0|来源: 中华人民共和国国家卫生和计划生育委员会

摘要: 《尿路感染临床微生物实验室诊断》是国家卫计委近日发布的卫生行业标准之一,本标准按照GB/T 1.1--2009给出的规则起草,规定了尿液标本临床微生物检验的技术要求,将于2016年12月15日起施行。以下为该标准的全文:

《尿路感染临床微生物实验室诊断》是国家卫计委近日发布的卫生行业标准之一,本标准按照GB/T 1.1--2009给出的规则起草,规定了尿液标本临床微生物检验的技术要求,将于2016年12月15日起施行。以下为该标准的全文:


 
 
声明:
1、凡本网注明“来源:小桔灯网”的所有作品,均为本网合法拥有版权或有权使用的作品,转载需联系授权。
2、凡本网注明“来源:XXX(非小桔灯网)”的作品,均转载自其它媒体,转载目的在于传递更多信息,并不代表本网赞同其观点和对其真实性负责。其版权归原作者所有,如有侵权请联系删除。
3、所有再转载者需自行获得原作者授权并注明来源。

最新评论

关闭

官方推荐 上一条 /3 下一条

客服中心 搜索 洽谈合作
返回顶部