立即注册找回密码

QQ登录

只需一步,快速开始

微信登录

微信扫一扫,快速登录

搜索
小桔灯网 门户 资讯中心 企业动态 查看内容

可孚招股,拟全球发售2700万H股!

2026-4-28 11:31| 编辑: 鹏哥| 查看: 190| 评论: 0|来源: 瑞恩资本RyanbenCapital

摘要: 5月6日有望挂牌
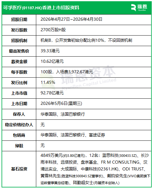
4月27日,A股上市公司可孚医疗于今日起至周四(4月30日)招股,预计2026年5月6日在港交所挂牌上市,华泰国际、法国巴黎证券联席保荐。
图片
图片

可孚医疗,计划全球发售2700万股H股(占发行完成后总股份的11.45%),其中90%为国际发售、10%为公开发售。每股发售价最高39.33港元,每手100股,入场费3,972.67港元,最多募资约10.62亿港元。

可孚医疗此次招股采用机制B,香港公开发售初始分配比例10%,不设回拨机制。

按每股发售价39.33港可孚医疗预计上市总开支约5480万港元,包括1%的包销佣金、1%的酌情奖金,其他连同联交所上市费、证监会交易征费、联交所交易费、财汇局交易征费、法律及其他专业费用、印刷及其他开支等。

可孚医疗是次IPO招股引入12名基石投资者,合共认购约4849万美元(约3.80亿港元)的发售股份,基石投资者包括蓝思科技(300433.SZ)、长沙雨丰科技、远信投资、盘京基金、FR M CONSULTING、汉清达实业、大成国际、中康科技(02361.HK)、ODI TRUST、黄雪林先生(胜蓝科技300843.SZ董事长)、戴钧安先生(VIVO集团旗下运岭董事兼总经理)、陆勤超女士(丹麓资本创始人)

图片
图片
可孚医疗次IPO,募资净额约10.07亿港元:约30.0%将用于全球拓展;约30.0%将用于持续的产品研发及技术创新,包括人工智能及物联网应用;约20.0%将用于拓展国内销售渠道及经销网络;约10.0%将用于品牌推广及营销活动;约10.0%将用于营运资金及一般公司用途。

招股书显示,可孚医疗在上市后的股东架构中,张敏先生、聂娟女士夫妇合共持股约47.82%,为控股股东%。张志明先生,持股3.08%;其他A股股东,持股37.64%;H股股东持股11.45%。

图片


可孚医疗

图片
可孚医疗致力于为用户提供终身信赖的医疗健康产品和一站式解决方案,拥有近万个型号及规格的产品,覆盖健康监测、康复辅具、呼吸支持、医疗护理及中医理疗五大领域,现已发展为集研发、生产、销售和服务为一体的全生命周期个人健康管理领先企业。目前公司已获多项国家级(部级)、省级荣誉,如国家高新技术企业、国家知识产权优势企业、国家智能制造优秀场景企业等。近年来,“可孚”电商交易指数在医疗器械类目中长期保持行业领先,此外,公司还在全国数十个重点城市开设700多家自营门店,并通过携手数十家百强连锁药房,入驻30余万家药店。未来,可孚医疗将继续加强研发创新能力,继续提升自身医疗健康产品和服务的创新性和可及性,致力于成为受人尊重的全球化医疗器械企业。
声明:
1、凡本网注明“来源:小桔灯网”的所有作品,均为本网合法拥有版权或有权使用的作品,转载需联系授权。
2、凡本网注明“来源:XXX(非小桔灯网)”的作品,均转载自其它媒体,转载目的在于传递更多信息,并不代表本网赞同其观点和对其真实性负责。其版权归原作者所有,如有侵权请联系删除。
3、所有再转载者需自行获得原作者授权并注明来源。

最新评论

关闭

官方推荐 上一条 /3 下一条

客服中心 搜索 洽谈合作
返回顶部