立即注册找回密码

QQ登录

只需一步,快速开始

微信登录

微信扫一扫,快速登录

搜索
小桔灯网 门户 资讯中心 政府动态 查看内容

国家卫健委发布新体检指引,多项检查纳入基本项目

2025-11-4 16:12| 编辑: 鹏哥| 查看: 1130| 评论: 0|来源: 数智检验医学

摘要: 进一步规范健康体检行为,维护受检者健康权益,促进健康体检事业发展。



01



国家卫健委发文

这些项目纳入体检基本项目


健康体检是指通过医学手段和方法对受检者进行身体检查,了解受检者健康状况、早期发现疾病线索和健康隐患的诊疗行为。


11月4日,国家卫健委发布了《成人健康体检项目推荐指引(2025年版)》(以下简称《指引》),旨在为进一步规范健康体检行为,维护受检者健康权益,促进健康体检事业发展。



《指引》主要包括健康体检自测问卷、基本体检项目、慢性病风险筛查项目。基本体检项目包括:体格检查、实验室检查、辅助检查等。


其中实验室检查包括:常规检查、生化检查、甲状腺功能检查、分子检查和细胞学检查。


常规检查包括血常规、尿常规、粪便常规+隐血试验;生化检查包括肝功能、肾功能、血脂、血糖、血尿酸、血同型半胱氨酸;甲状腺功能检查包括促甲状腺激素、游离甲状腺激素;分子检查主要是指高危型HPV核酸检测;细胞学检查主要是指子宫颈细胞学检查。


基本体检项目(2025版)



值得注意的是,本次《指引》将甲状腺功能检查和宫颈癌筛查纳入了基本体检项目。



02



体检甲状腺功能

检查详解


本次《指引》中提到甲状腺功能检查指的是甲功三项,包括游离三碘甲状腺原氨酸(FT3)、游离甲状腺素(FT4)和促甲状腺素(TSH),是诊断甲状腺功能亢进的首选常规指标。


血清促甲状腺激素(TSH)


血清促甲状腺激素(TSH)是腺垂体分泌的促进甲状腺生长和发挥其功能的激素,可以抑制、调节甲状腺活动。血清中的促甲状腺激素是诊断甲状腺功能最敏感的指标。


TSH的检测结果容易受到许多因素干扰,导至测定结果偏高(多见)或偏低(少见)。常见干扰因素包括:异嗜性抗体、巨TSH、生物素、抗链霉亲和素抗体、抗钌抗体。


游离三碘甲状腺原氨酸(FT3)


FT3为三碘甲状腺原氨酸T3的游离形式,FT4为甲状腺素T4的游离形式。它们都是血液中存在且大部分与血浆蛋白结合的活性形式,能够直接进入细胞发挥作用。游离形式的FT3和FT4更能准确反映甲状腺功能状态,是诊断甲状腺疾病的首选指标,在甲状腺功能亢进症和甲状腺功能减退症的诊断方面具有重要的意义。但其在人体内含量极微,FT4仅约占TT4的0.03%,FT3约占TT3的0.3%。


在诊断甲状腺功能亢进时,FT3敏感性较高,可作为T3型甲状腺功能亢进的特定标志。FT3的正常参考值范围为1.45~3.48 pg/ml,升高与甲状腺功能亢进或T型甲状腺功能亢进有关,降低则多见于甲状腺功能减退。


游离甲状腺素(FT4)


FT4作为敏感的甲功体外实验指标,在生理或病理状态下均能反映甲状腺功能状态。怀疑甲状腺功能异常时,常与TSH一同检测。FT4的正常参考值范围为0.71~1.85 ng/dl,升高可能与甲状腺中毒、突眼性甲状腺功能亢进等情况有关,降低则可能与短暂功能减退、低白蛋白血症或原发性甲状腺功能减退相关。



03



宫颈癌筛查

HPV+TCT


宫颈癌是女性常见的恶性肿瘤之一,本次《指引》将目前主流的宫颈癌筛查手段(HPV+TCT)纳入了基本体检项目,对于宫颈癌的防治有着重要意义。


HPV(人乳头瘤病毒)检查主要是检测宫颈是否感染了 HPV 病毒。目前已知的 HPV 病毒有 200 多种,其中高危型 HPV(如 HPV16、18、31、33 等)持续感染是导至宫颈癌的主要原因,约 99% 的宫颈癌都与高危型 HPV 感染相关。


TCT检查(宫颈细胞学检查)则是通过采集宫颈外表面(子宫颈阴道部)和宫颈管(宫颈内膜)的细胞,观察是否有癌前病变或异常细胞。TCT主要筛查宫颈良性病变和宫颈癌,对宫颈癌的检出率高。另外还可以看到滴虫、念珠菌、放线菌和单纯疱疹病毒等微生物。


《中国宫颈癌筛查指南》推荐高危型 HPV 核酸检测作为子宫颈癌的初筛方法。


子宫颈细胞学筛查用于不具备 HPV 核酸检测条件的地区,当条件成熟后,采用基于 HPV 核酸检测的筛查方法。


联合筛查用于医疗卫生资源充足地区、机会性筛查人群以及部分特殊人群女性的子宫颈癌筛查。


25 岁女性为筛查起始年龄,25 ~ 64 岁女性,采用每 5 年一次的 HPV 核酸单独检测 / 联合筛查;或每 3 年一次细胞学检查。65 岁以上女性,如既往有充分的阴性筛查记录,可终止筛查。对不同特殊人群提出相应的筛查方案。



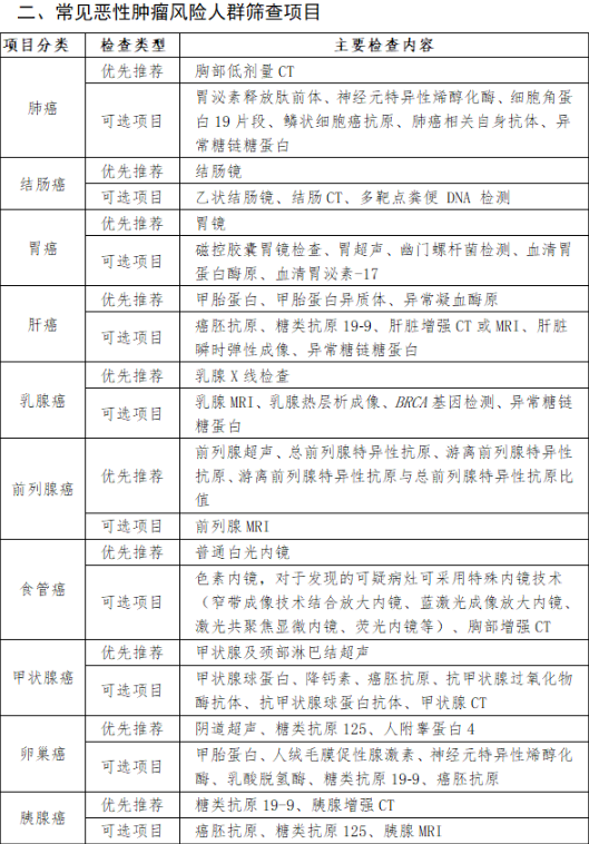
此外,《指引》还发布了《慢性病风险筛查项目(2025版)》,包含心脑血管疾病风险人群、常见恶性肿瘤风险人群筛查项目和其他慢性病风险人群筛查项目:



声明:
1、凡本网注明“来源:小桔灯网”的所有作品,均为本网合法拥有版权或有权使用的作品,转载需联系授权。
2、凡本网注明“来源:XXX(非小桔灯网)”的作品,均转载自其它媒体,转载目的在于传递更多信息,并不代表本网赞同其观点和对其真实性负责。其版权归原作者所有,如有侵权请联系删除。
3、所有再转载者需自行获得原作者授权并注明来源。

最新评论

关闭

官方推荐 上一条 /3 下一条

客服中心 搜索 官方QQ群 洽谈合作
返回顶部