立即注册找回密码

QQ登录

只需一步,快速开始

微信登录

微信扫一扫,快速登录

搜索
小桔灯网 门户 资讯中心 产品杂谈 查看内容

【审评报告】又一甲基化产品

2025-1-3 15:15| 编辑: 沙糖桔| 查看: 2224| 评论: 0|来源: 器审中心

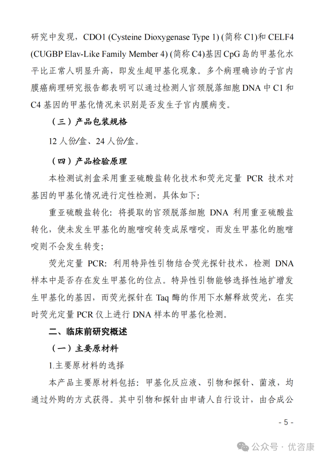
摘要: 本试剂盒用于体外定性检测人宫颈脱落细胞DNA中CDO1和CELF4基因的甲基化水平


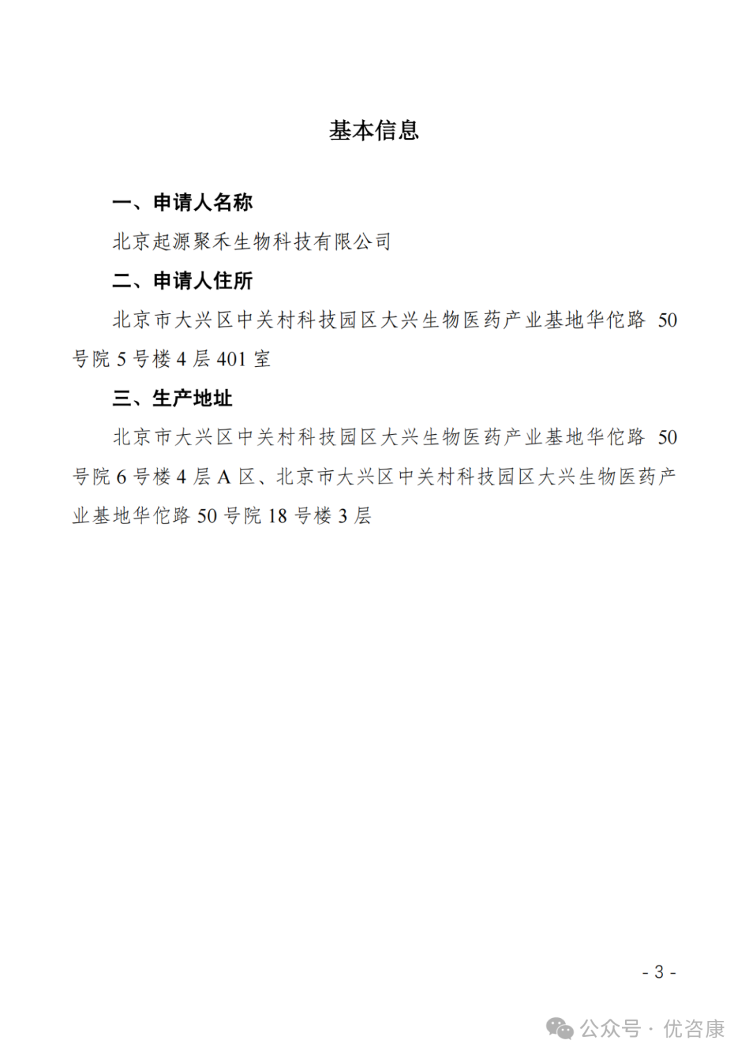
2024年12月17日,国家药品监督管理局批准了北京起源聚禾生物科技有限公司的“人CDO1和CELF4基因甲基化检测试剂盒(PCR-荧光探针法)”产品注册申请,注册证编号:国械注准20243402610。其预期用途为:本试剂盒用于体外定性检测人宫颈脱落细胞DNA中CDO1和CELF4基因的甲基化水平。

今天,器审中心发布了该产品的审评报告,具体内容如下:


声明:
1、凡本网注明“来源:小桔灯网”的所有作品,均为本网合法拥有版权或有权使用的作品,转载需联系授权。
2、凡本网注明“来源:XXX(非小桔灯网)”的作品,均转载自其它媒体,转载目的在于传递更多信息,并不代表本网赞同其观点和对其真实性负责。其版权归原作者所有,如有侵权请联系删除。
3、所有再转载者需自行获得原作者授权并注明来源。

最新评论

关闭

官方推荐 上一条 /3 下一条

客服中心 搜索 洽谈合作
返回顶部