立即注册找回密码

QQ登录

只需一步,快速开始

微信登录

微信扫一扫,快速登录

搜索
小桔灯网 门户 资讯中心 政府动态 查看内容

国家卫健委:经组织、细胞、分子等病理检测,才有指征使用抗肿瘤药物和抗肿瘤靶向药物

2021-7-2 09:52| 编辑: 沙糖桔| 查看: 2348| 评论: 0|来源: 早筛网

摘要: 6月28日,为贯彻落实《抗肿瘤药物临床应用管理办法(试行)》(国卫医函〔2020〕487号),指导医疗机构科学设定抗肿瘤药物临床应用管理指标,提高抗肿瘤药物临床合理应用水平,国家卫健委制定并发布了《抗肿瘤药物临 ...

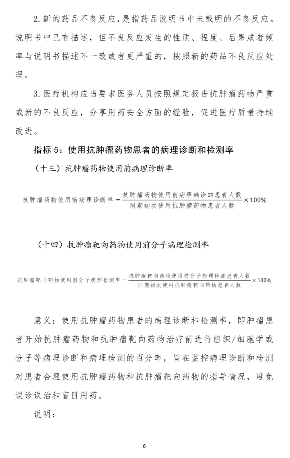
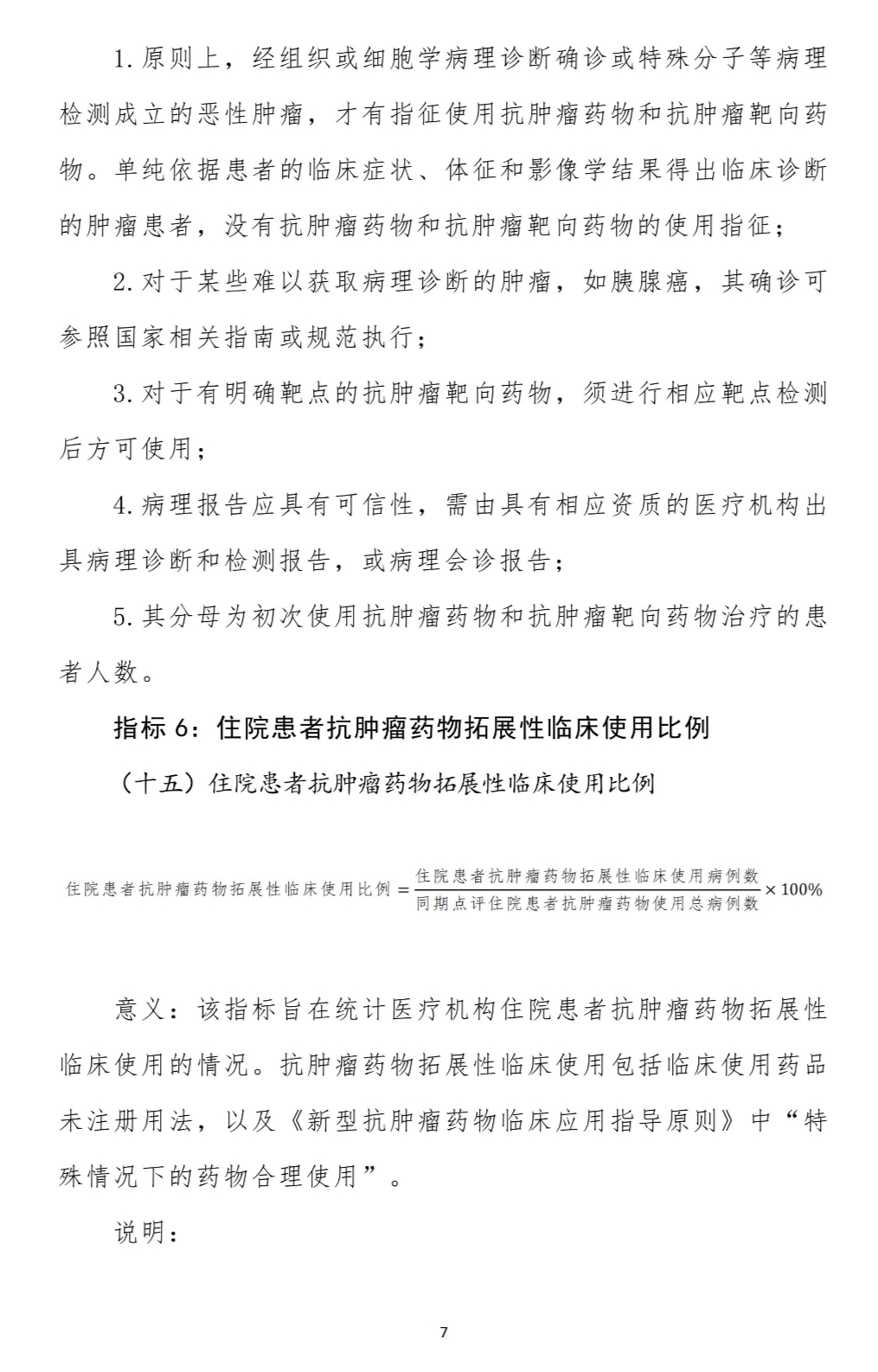
6月28日,为贯彻落实《抗肿瘤药物临床应用管理办法(试行)》(国卫医函〔2020〕487号),指导医疗机构科学设定抗肿瘤药物临床应用管理指标,提高抗肿瘤药物临床合理应用水平,国家卫健委制定并发布了《抗肿瘤药物临床合理应用管理指标(2021年版)》。文件中提出:原则上,经组织或细胞学病理诊断确诊或特殊分子等病理检测成立的恶性肿瘤,才有指征使用抗肿瘤药物和抗肿瘤靶向药物。单纯依据患者的临床症状、体征和影像学结果得出临床诊断的肿瘤患者,没有抗肿瘤药物和抗肿瘤靶向药物的使用指征。


声明:
1、凡本网注明“来源:小桔灯网”的所有作品,均为本网合法拥有版权或有权使用的作品,转载需联系授权。
2、凡本网注明“来源:XXX(非小桔灯网)”的作品,均转载自其它媒体,转载目的在于传递更多信息,并不代表本网赞同其观点和对其真实性负责。其版权归原作者所有,如有侵权请联系删除。
3、所有再转载者需自行获得原作者授权并注明来源。

最新评论

关闭

官方推荐 上一条 /3 下一条

客服中心 搜索 洽谈合作
返回顶部