立即注册找回密码

QQ登录

只需一步,快速开始

微信登录

微信扫一扫,快速登录

搜索
小桔灯网 门户 资讯中心 政府动态 查看内容

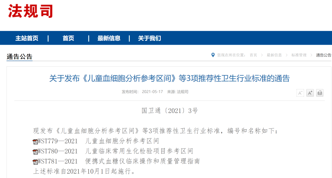
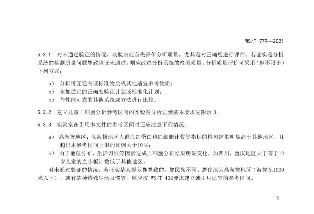
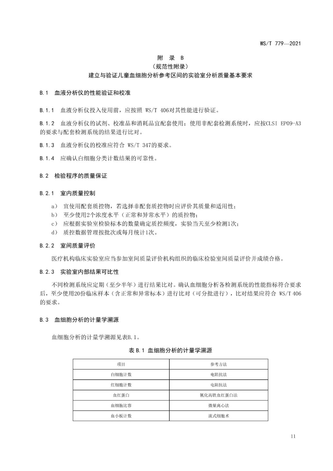
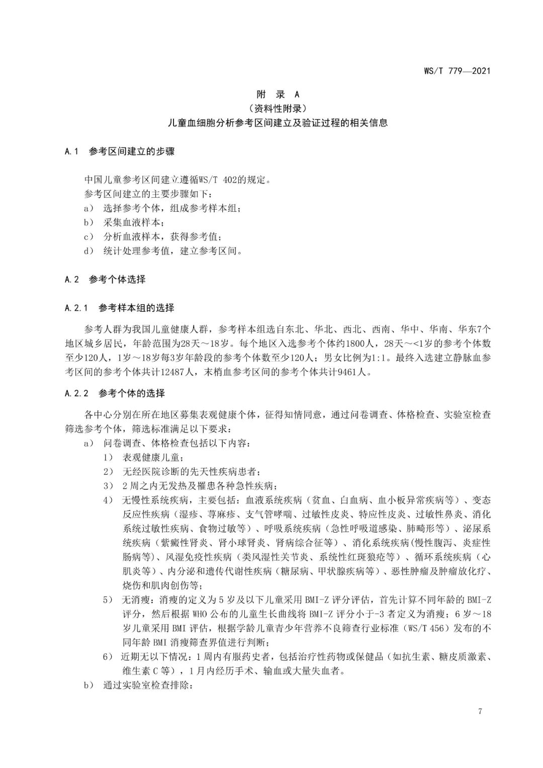
《儿童血细胞分析参考区间》等3项推荐性卫生行业标准发布

2021-5-19 17:31| 编辑: 沙糖桔| 查看: 2265| 评论: 0|来源: 国家卫健委

摘要: 5月17日,国家卫健委发布《儿童血细胞分析参考区间》等3项推荐性卫生行业标准的通告。《儿童血细胞分析参考区间》《儿童临床常用生化检验项目参考区间》《便携式血糖仪临床操作和质量管理指南》3项推荐性卫生行业标 ...

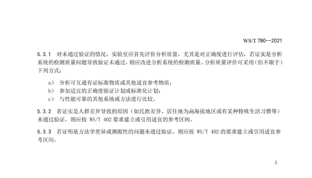
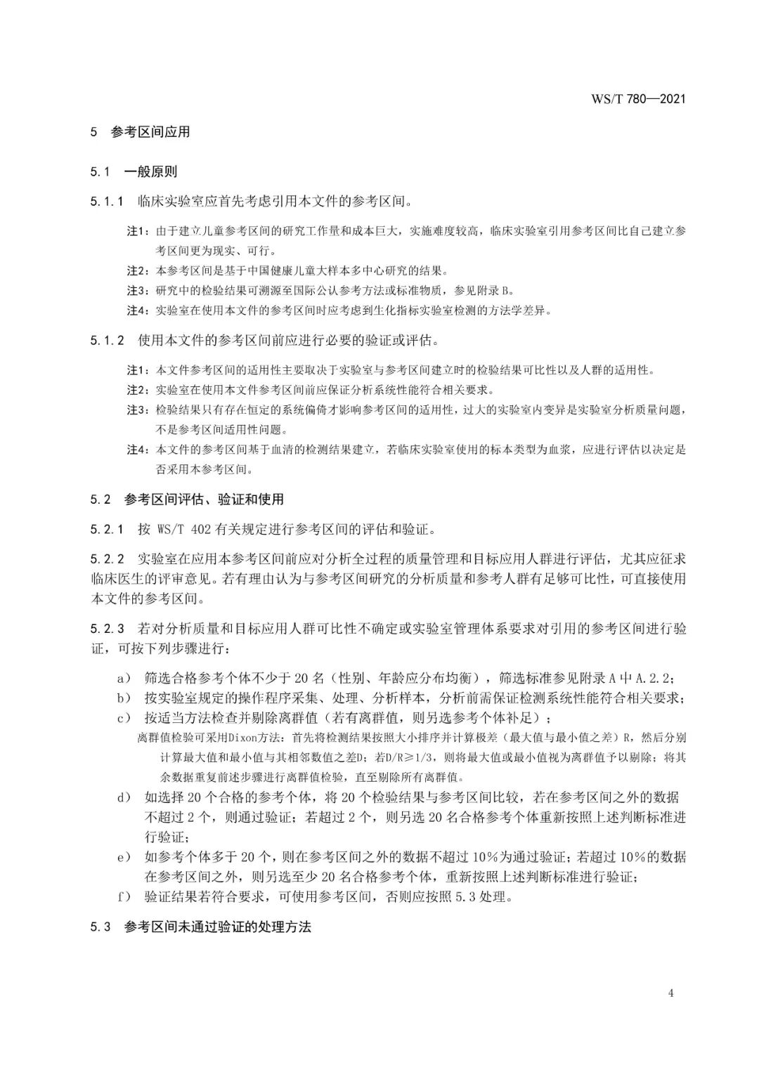
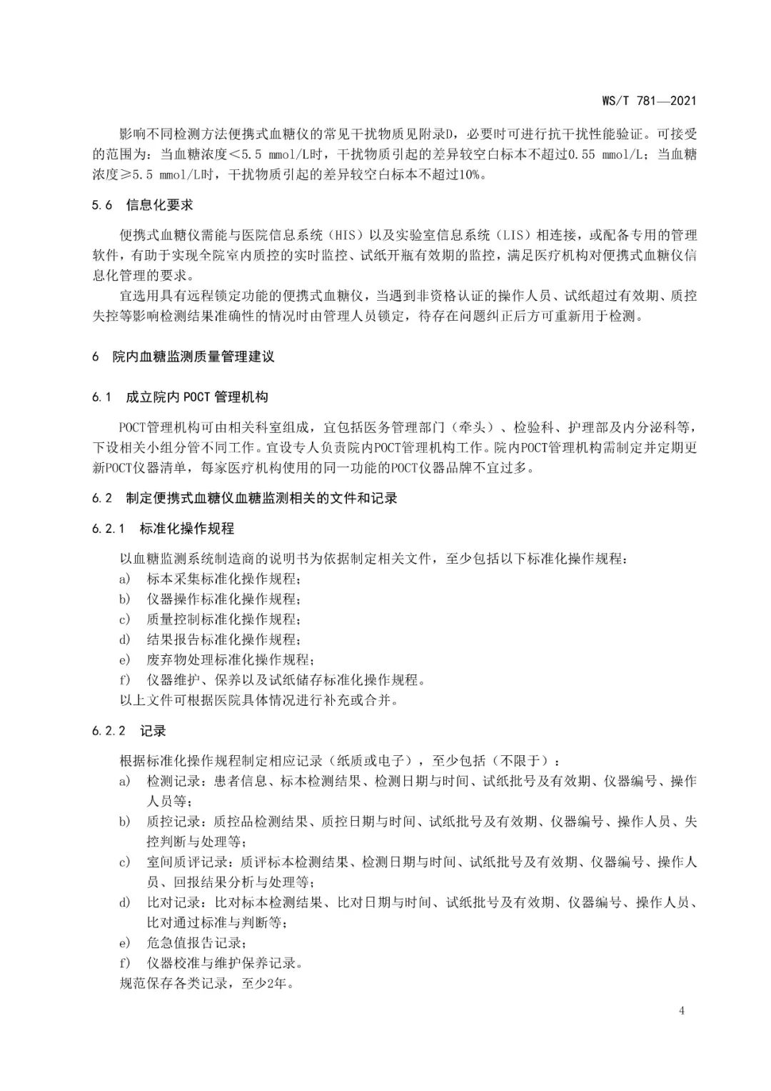
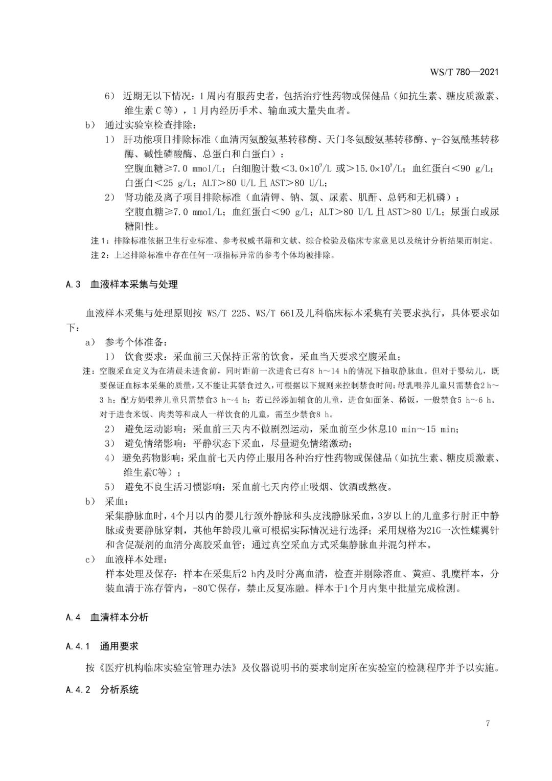
5月17日,国家卫健委发布《儿童血细胞分析参考区间》等3项推荐性卫生行业标准的通告。《儿童血细胞分析参考区儿童临床常用生化检验项目参考区间便携式血糖仪临床操作和质量管理指南3推荐性卫生行业标准正式发布2021101日起施行。


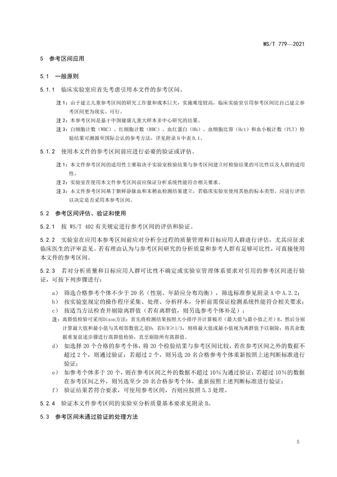
《儿童血细胞分析参考区间》

《儿童临床常用生化检验项目参考区间》

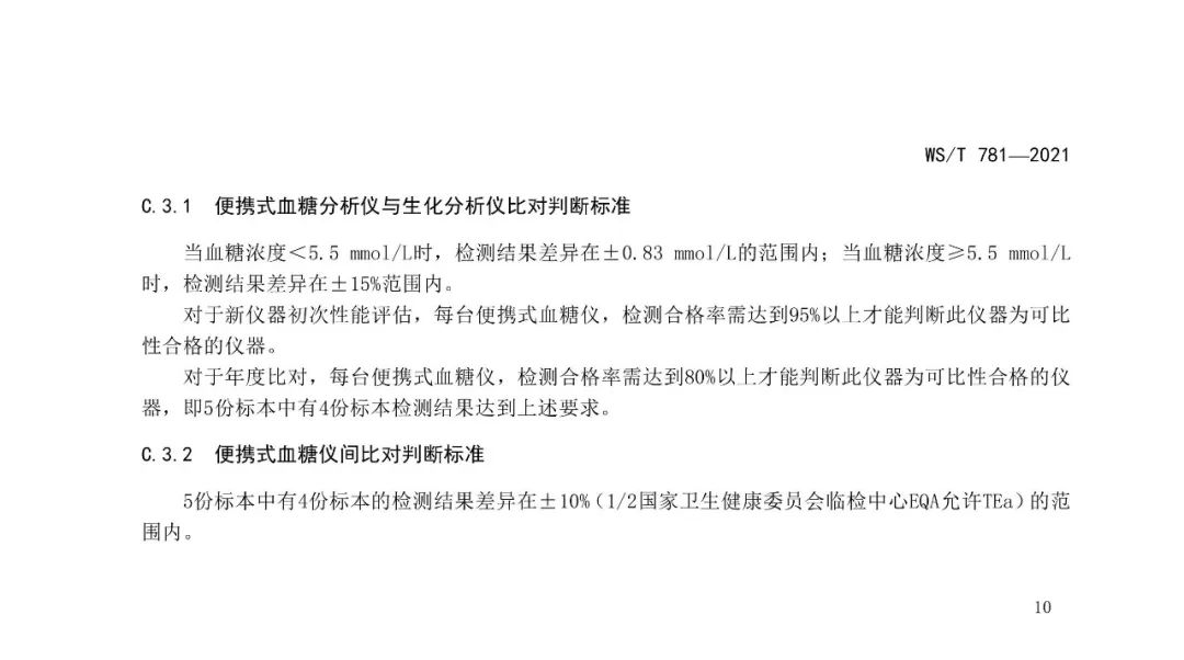
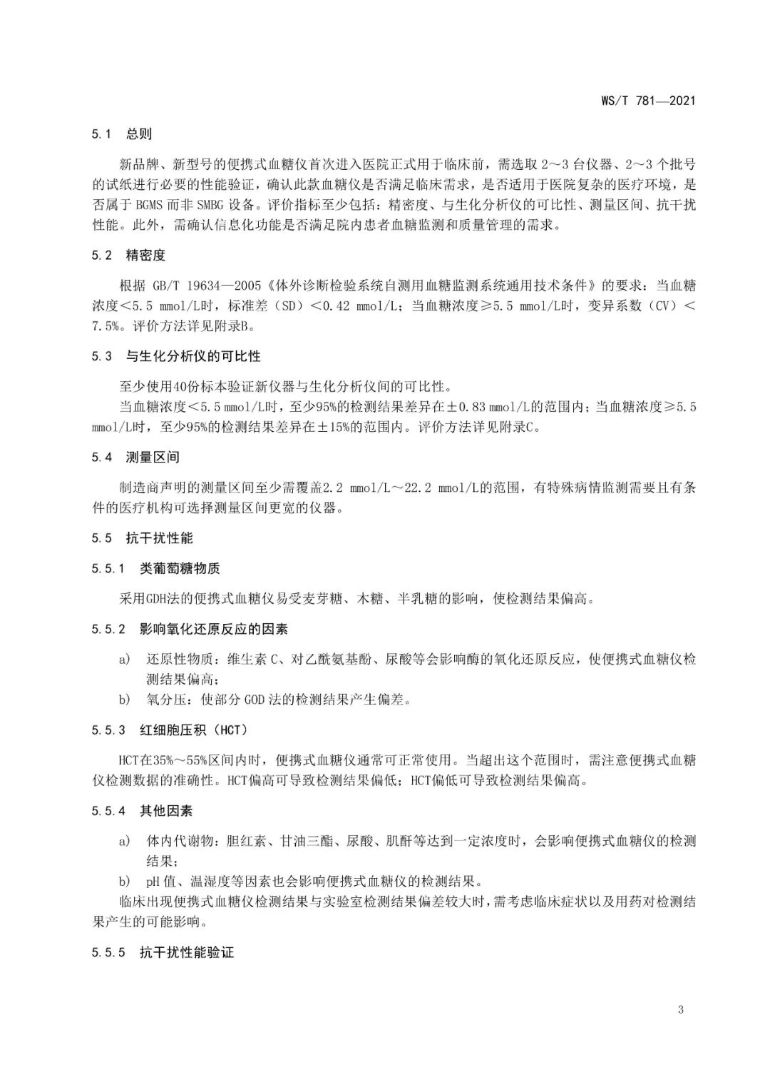
《便携式血糖仪临床操作和质量管理指南》

声明:
1、凡本网注明“来源:小桔灯网”的所有作品,均为本网合法拥有版权或有权使用的作品,转载需联系授权。
2、凡本网注明“来源:XXX(非小桔灯网)”的作品,均转载自其它媒体,转载目的在于传递更多信息,并不代表本网赞同其观点和对其真实性负责。其版权归原作者所有,如有侵权请联系删除。
3、所有再转载者需自行获得原作者授权并注明来源。

最新评论

关闭

官方推荐 上一条 /3 下一条

客服中心 搜索 洽谈合作
返回顶部