18个IVD产品获NMPA批准注册
2019-1-25 17:31|
编辑: 小桔灯网|
查看: 2492|
评论: 0|来源: 国家药品监督管理局报
摘要: 2018年12月,国家药品监督管理局共批准注册医疗器械产品101个。其中,境内第三类医疗器械产品66个,进口第三类医疗器械产品17个,进口第二类医疗器械产品18个(具体产品见附件)。特此公告。附件:2018年12月批准注 ...

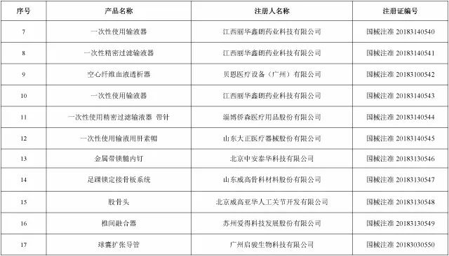
2018年12月,国家药品监督管理局共批准注册医疗器械产品101个。其中,境内第三类医疗器械产品66个,进口第三类医疗器械产品17个,进口第二类医疗器械产品18个(具体产品见附件)。
特此公告。 附件:2018年12月批准注册医疗器械产品目录
国家药监局2019年1月17日










|
声明:
1、凡本网注明“来源:小桔灯网”的所有作品,均为本网合法拥有版权或有权使用的作品,转载需联系授权。
2、凡本网注明“来源:XXX(非小桔灯网)”的作品,均转载自其它媒体,转载目的在于传递更多信息,并不代表本网赞同其观点和对其真实性负责。其版权归原作者所有,如有侵权请联系删除。
3、所有再转载者需自行获得原作者授权并注明来源。