立即注册找回密码

QQ登录

只需一步,快速开始

微信登录

微信扫一扫,快速登录

搜索
小桔灯网 门户 资讯中心 政府动态 查看内容

医疗器械在内!第二批国家专业化众创空间示范名单揭晓!

2018-1-4 04:13| 编辑: 小桔灯网| 查看: 2102| 评论: 0|来源: 科技部

摘要: 各省、自治区、直辖市及计划单列市科技厅(委、局),新疆生产建设兵团科技局:按照《国务院办公厅关于加快众创空间发展 服务实体经济转型升级的指导意见》(国办发〔2016〕7号)和《国务院关于强化实施创新驱动发展 ...


各省、自治区、直辖市及计划单列市科技厅(委、局),新疆生产建设兵团科技局:

按照《国务院办公厅关于加快众创空间发展 服务实体经济转型升级的指导意见》(国办发〔2016〕7号)和《国务院关于强化实施创新驱动发展战略 进一步推进大众创业万众创新深入发展的意见》(国发〔2017〕37号)等文件精神,推动科技型创新创业,做好专业化众创空间的建设示范,充分发挥引领带动作用,科技部开展了第二批国家专业化众创空间示范遴选工作。按照《专业化众创空间建设工作指引》(国科发高〔2016〕231号)的相关要求,坚持服务和支撑实体经济发展的原则,科技部在充分调研论证的基础上,研究确定了第二批33家国家专业化众创空间进行示范并予以备案(名单附后)。

各示范国家专业化众创空间依托主体要坚持以习近平新时代中国特色社会主义思想为指导,按照党的十九大关于坚定实施创新驱动发展战略、加快建设创新型国家的部署,继续加强探索,推动科技型创新创业。龙头骨干企业要按照市场机制加强与其他创业主体的协同,优化技术、设备、资本、市场等创新资源配置,实现与中小微企业、高校院所及各类创客群体的有机结合;科研院所、高校要通过聚集高端创新资源,增加技术创新源头供给,为科技型创新创业提供智力支持和专业服务;各类新型研发机构要通过建立应用技术型专业化众创空间,在创新资源集聚、创新创业人才培养、企业孵化和服务地方产业发展方面发挥作用,促进高校院所与企业的协同创新。依托主体所在地方科技管理部门要加强对专业化众创空间工作的指导和支持,强化组织领导,健全工作机制,发挥统筹协调作用,鼓励依托主体结合自身实际,积极探索专业化众创空间发展新路径和新模式,充分发挥示范引导作用。

附件:第二批国家专业化众创空间示范名单

科 技 部

2017年12月28日


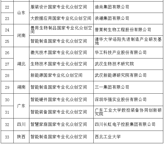
第二批国家专业化众创空间示范名单

 

声明:
1、凡本网注明“来源:小桔灯网”的所有作品,均为本网合法拥有版权或有权使用的作品,转载需联系授权。
2、凡本网注明“来源:XXX(非小桔灯网)”的作品,均转载自其它媒体,转载目的在于传递更多信息,并不代表本网赞同其观点和对其真实性负责。其版权归原作者所有,如有侵权请联系删除。
3、所有再转载者需自行获得原作者授权并注明来源。

最新评论

关闭

官方推荐 上一条 /3 下一条

客服中心 搜索 洽谈合作
返回顶部