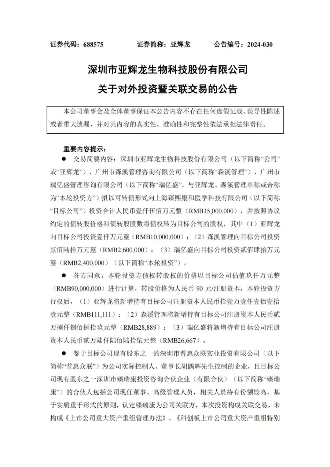
深圳市亚辉龙生物科技股份有限公司(以下简称“公司”或“亚辉龙”)、广州市森溪管理咨询有限公司(以下简称“森溪管理”)、广州市瑞亿盛管理咨询有限公司(以下简称“瑞亿盛”,与亚辉龙、森溪管理单称或合称为“本轮投资方”)拟以可转债形式向上海臻熙康和医学科技有限公司(以下简称“目标公司”)投资合计人民币壹仟伍佰万元整(RMB15,000,000),并按照协议约定的债转股价格和债转股股数将债权转为目标公司的股权,其中(1)亚辉龙向目标公司投资壹仟万元整(RMB10,000,000);(2)森溪管理向目标公司投资贰佰陆拾万元整(RMB2,600,000);(3)瑞亿盛向目标公司投资贰佰肆拾万元整(RMB2,400,000)(以下简称“本轮投资”)。 各方同意,本轮投资方债权转股权的价格以目标公司估值玖仟万元整(RMB90,000,000)进行计算,转股价格为人民币 90 元/注册资本。

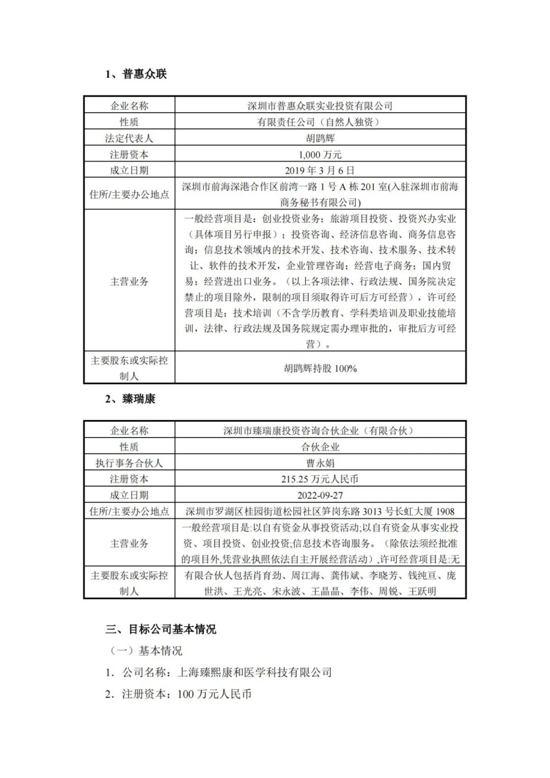
 6.注册地址:中国(上海)自由贸易试验区蔡伦路 103 号 1 幢 4 层 B1 座7.主营业务:主要从事以纳米孔测序技术为核心的基因测序业务。本轮投资交割(定义见下文)后,目标公司应在引入除现有股东之外的其他投资方之前(但最迟不应晚于 2025 年 12 月 31 日或各方根据实际情况另行约定的期限),通过支付现金及换股的形式收购武汉臻熙医学检验实验室有限公司(以下简称“武汉臻熙”)100%的股权。武汉臻熙是一家专注于将纳米孔基因测序等尖端技术应用于病原微生物感染,肿瘤,生殖遗传病等各种临床重大疾病诊断的体外诊断产品应用服务企业。武汉臻熙自 2018 年成立至今,专注于将纳米孔测序技术应用于临床感染性疾病的检测中,致力于解决目前感染性疾病治疗中病原诊断困难、经验性用药导至耐药性逐年增加等问题。 2025 年 12 月 31 日前,如上海臻熙未获得纳米孔测序仪医疗器械注册证的,上海臻熙/武汉臻熙应当连带地向亚辉龙、森溪管理、瑞亿盛承担合计 1500 万元的补偿义务,补偿款在前述股东间按其实际向上海臻熙支付的投资款(扣除已被回购的金额)的相对比例分配。










|