· 这是第 47 篇原创首发文章 字数 4k+ ·· 黄工 | 文 关注IVD研究社 ID:IVDYJS · 正如标题所言,接下来黄工将从时间、空间两大维度,带大家领略全球测序仪40年的风云激荡和历史芳华。包括三部分:总体分布情况,一至四代测序分布情况、测序技术及测序仪发展历程;附15幅图表+7个视频。
△图1:全球基因测序仪企业成立时间轴(1971~2021)总体来看,全球测序仪产业发展,从企业成立年份分布角度看,以新世纪之年(2000)为界线,划分为20世纪80~90年代和21世纪后两大阶段。21世纪前,以第一代sanger测序和第二代NGS测序为主;21世纪后,以第三代单分子测序和第四代纳米孔测序为主。(成立企业,标志着从技术到产业的转化。)
第一代测序龙头ABI,1981年成立;第二代测序龙头illumina,1998年成立。一二代测序产业化间隔17年。第三代测序龙头PacBio,2004年成立。二三代测序产业化间隔6年。第四代测序龙头ONT,2005年成立。三四代测序产业化间隔1年。
一二代测序技术的提出,到产业化企业成立,不超过5年;而三四代测序技术的提出,到产业化企业成立,则超过15年,是前者的3倍。这一点,也反映了技术产业化的难度,后者更高,需要解决的问题更多更复杂。
21世纪是生命科学的世纪。进入21世纪以后,基因测序仪产业以平均每年成立2家的速度快速发展。但这20年经历了4个小阶段,平均每5年有一次跃升。(一)2000~2007年,测序仪企业成立持续攀升,到2007年达到4家每年。(二)2008~2013年,2008年金融危机,测序产业遇冷,当年成立企业降至1家。随后数年,企业成立数量级超越前几年,翻倍。(三)2014~2017年,测序仪产业发展达到空前的高度,2015年全球成立企业达到7家,是前10年的3倍。(四)2018~2023年,测序仪产业经历新一轮产业调整。
- 到2023年7月底,全球一至四代测序仪生产企业超过90家。
- 按是否自研分:自研76家,占84.5%;OEM/ODM 14家,占15.5%,主要为中国企业。
- 按技术代际分类:一代(Sanger)10家,占11.1%;二代(NGS)42家,占47.8%;三代(单分子)11家,占11.1%;四代(纳米孔)27家,占30.0%。
- 按成立时间分类:2000年以前11家,占11.1%;2001~2010年26家,占28.9%;2011~2022年53家,占58.9%。
- 按所属国别分类:美国44家,占48.9%;中国38家,占42.2%,这包括OEM企业14家;英国4家,占4.5%;德国、法国、日本、瑞典均为1家,占1.2%。按所属省份分类:美国加利福尼亚州California 27家,占30%;中国北京13家,占14.4%;中国广东13家,占14.4%;美国马萨诸塞州Massachusetts 6家,占6.7%;美国康涅狄格州Connecticut 4家,占4.4%;中国江苏3家,占3.3%;中国四川3家,占3.3%;其他25.6%。
从全球范围看,基因测序仪企业主要分布于北美、西欧、东亚,即美、中、英三国。 ①美国:主要分布在,西南部和东北部。加利福尼亚州(CA),占有全球三分之一测序仪企业;马萨诸塞州(MA)和康涅狄格州(CT)共占有全球十分之一测序仪企业。②中国:主要分布在四大城市群的核心城市,北京、广深港、苏上、成都。这一部分,还应该同高校人才、学术科研、配套产业链条、产业园区等串联分析,才能得到更多有价值的信息。此处学识有限,期待专业朋友评论区留言探讨。- 到2023年7月底,全球超过90家测序仪企业,其中有55家企业已发布测序仪超过140款(一至四代)。
- 按代际分类:一代(Sanger)23款,占16.4%;二代(NGS)80款,占58.6%;三代(单分子)18款,占11.4%;四代(纳米孔)18款,占12.9%。
- 按品牌分类:美国因美纳illumina 21款,占15.1%;美国赛默飞ThermoFisher 19款,占13.7%;华大系(华大基因+华大智造)11款,占7.9%;英国牛津纳米孔ONT 9款,占6.5%;美国太平洋科技PacBio 7款,占5.0%;其他50个品牌72款,占51.8%。
- 按发布年份分类:2000年及以前,发布8款,占5.7%;2001~2010年,发布18款,占12.9%;2011~2023年,发布113款,占55.0%。
△图5:全球基因测序仪发布年份时间轴
1986年,ABI发布世界上第一台(一代)基因测序仪 ABI Prism 370A。
将近20年过去了……
2005年,454发布世界上第一台二代测序仪GS 20。
3年后,2008年,Helicos发布世界上第一台三代测序仪HeliScope。6年后,2014年,华大基因发布中国第一台二代测序仪BGISEQ-1000/100。此时距离世界第一台二代测序仪发布,已过去9年。同年,ONT发布世界第一台四代测序仪MinION。3年后,2017年,瀚海基因发布中国第一台三代测序仪GenoCare。此时距离世界第一台三代测序仪发布,已过去9年。3年后,2020年,齐碳科技发布中国第一台四代测序仪QNome-9604。此时距离世界第一台四代测序仪发布,已过去6年。2023年8月,距离世界第一台测序仪发布,已过去37年了,将近四十年的风雨历程。 全球测序仪产业,40年风云变幻。中国测序产业从0到1,打破了国外垄断,并逐步崛起。到2022年底,国产二代测序仪第一股华大智造,在中国测序仪市场,已实现对全球二代测序龙头illumina的赶超,份额比后者高2.7个百分点。

△图6:全球及中国基因测序仪市场份额
代际分布情况 



△表10:全球纳米孔测序仪企业名录及型号清单
基因测序技术及测序仪发展历程
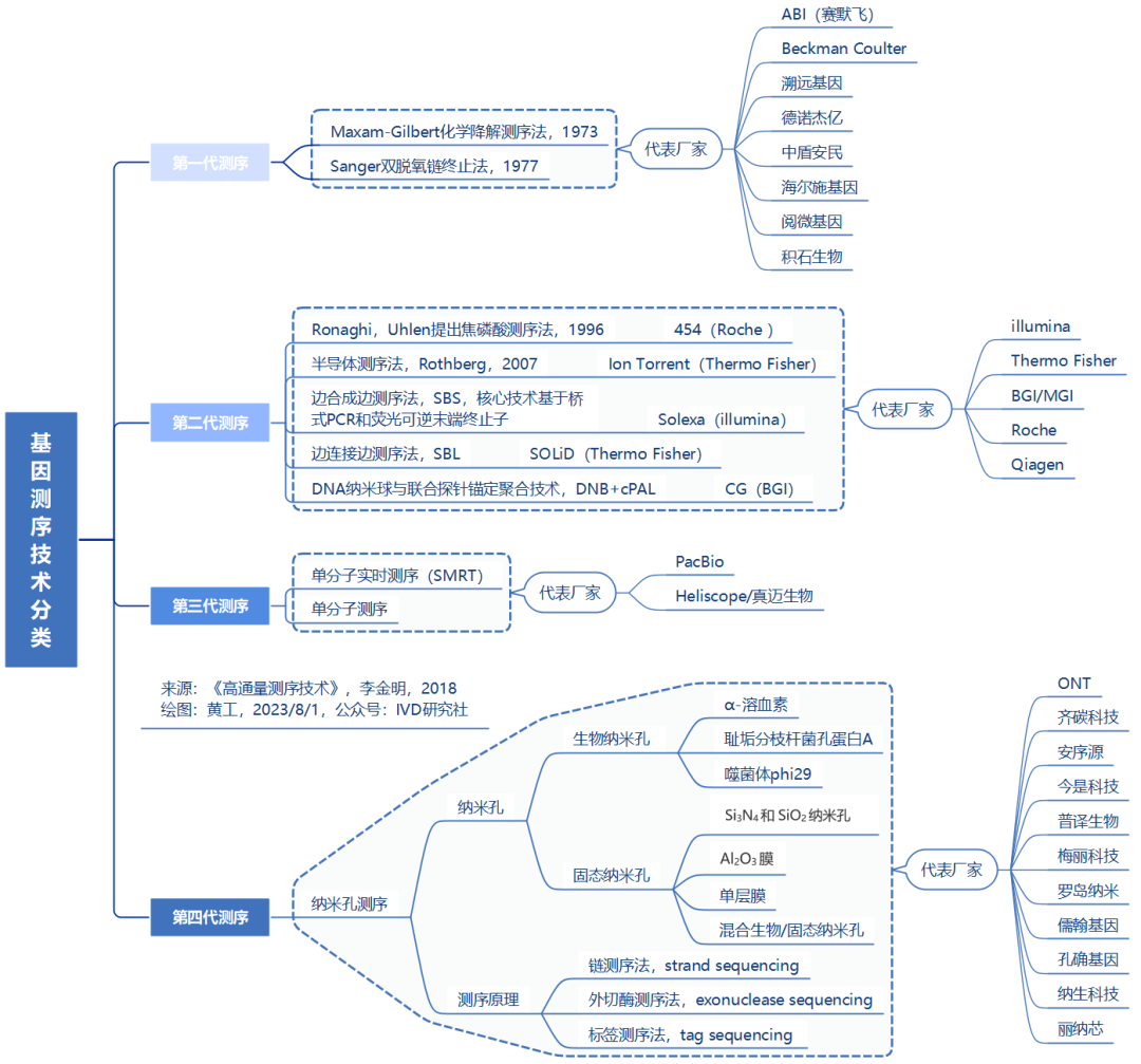
基因测序(Gene Sequencing),即对核酸分子不同碱基类型的测定,即测定组成核酸分子的腺嘌呤(A)、胸腺嘧啶(T)、胞嘧啶(C)和鸟嘌呤(G)等碱基的组成或排列顺序。按照测序技术不同,可分成以下四代。△图11:一至四代测序技术代际分布及代表厂家 按照中国药监局有关规定,用于临床的基因测序仪,属于医疗器械分类中的第22类:临床检验器械。注册编码为2205-01,2205-02。2205-01:基因测序仪器,通常由移液模块、检测模块、数据处理模块、显示控制模块等组成。原理一般为大规模平行并列测序、单分子测序等。预期用途是,与适配试剂配合使用,用于对样本中DNA或RNA分析,检测基因数量和序列的变化。一般命名为:基因测序仪、基因测序系统。按照Ⅲ类医疗器械管理。2205-02:sanger测序仪器,通常由毛细管电泳仪、毛细管阵列及高分子分离胶、计算机工作站及液晶显示器和嵌入式的软件组成。原理一般是sanger测序法。预期用途是,与适配试剂配合使用,用于对样本中DNA或RNA分析,检测基因序列的变化。一般命名为:sanger测序仪器。按照Ⅱ类医疗器械管理。△图12:中国医疗器械分类目录:22-临床检验器械
测序技术从英美等国发明、诞生,传入中国等国。从下方图示,能看到不同代际测序技术的传播发展历程。中国主要是测序技术接入国。以庞大的人口和市场规模,以及诸多科研、临床等各端口应用场景需求,推动测序技术在中国20年间飞速发展、崛起。 技术在传播、在发展,测序仪产品在最近40年里,也是频繁出新。从下表测序仪新品发布编年表可以一览:全球主要测序仪产品发布年份和型号。 △表14:全球基因测序仪新品发布编年表(1986~2023)
△图15:基因测序技术及测序仪发展历程(1971~2023)
 半个月没更新了。这半个月,一直在持续学习测序相关知识,广泛搜集相关资料,整理数据、制作图表、撰写文章。到8月1号,历经各自困难,终于完成本文,发出与大家见面。这篇文章,写基因测序仪,着眼全球、覆盖四代技术,是创号以来最难的一篇,没有之一。一如测序技术,是生命科学仪器的顶峰,难以攀登。第一难:概念多,知识点多。一代到四代技术,虽然只有40年时间,但由于学科高度综合,所涉内容也是相当复杂。为此,还专门花钱买了李金明教授的《高通量测序技术》一书,作为学习入门。 第二难:难在语言关。测序发源于英美等国,大量英文专业信息的阅读是个门槛,虽有翻译工具,但也耗时费力。第三难:数据渠道有限,许多数据难以查看。再者,海量文章、报告、资讯眼花缭乱,难以取舍。另外,对大量数据要反复验证,来回校对,这个非常费精力。很多数据只能靠自己一人校对,三遍以上。整理下来,学习研究的资料,将近800M。看过的文章、报告有一两百篇,几百上千页。难而正确的事,是一定要做的。在公众号运营建设进程上,用一句话激励自己:
主要参考资料目录 1.书籍: 《高通量测序技术》 《临床检验装备与大全第2卷:仪器与设备》 《产业专利分析报告 第47册—基因测序技术》 《产业专利分析报告 第76册—体外诊断技术》
2.报告: 《基因慧:基因行业蓝皮书(2018~2023年)》 《基因检测行业研究报告—附157家关联企业介绍》 《CBINSIGHTS-基因测序行业专题报告:NGS引领测序行业黄金十年,纳米孔突破未知更进一步》 《齐碳科技:基于纳米孔的核酸和多肽测序的技术进展》
《2016年全球二代基因测序行业投研报告》 (1)DNA sequencing at 40:past present and future(2)Massively parallel sequencing techniques for forensics(3)History of DNA Sequencing4.媒体:测序中国、动脉网、尹哥聊基因、我是建设者、基因江湖、基因谷、火石创造、36氪、泛生子、基因share、循因医药等https://www.ventureradar.com/ https://www.inknowvation.com/ https://www.genomeweb.com/ https://www.ncbi.nlm.nih.gov/ https://www.bioworld.com/ 5.资方:探针资本、浩悦资本、华兴资本、北极光创投、松禾资本等6.咨询机构:前瞻产业研究院、亿欧智库、艾瑞咨询、智慧芽、灼识咨询7.券商:国金证券、国盛证券、东吴证券、浙商证券、申万宏源、太平洋证券、信达证券、光大证券、华创证券等8.各基因测序企业,官方中英文官网、官方微信公众号等声明:本文所引用的图片、文字,版权归原作者所有。本文内容来源于公开资料,IVD研究社不保证其准确性与完整性。IVD研究社对使用本文内容造成的任何损失不负任何责任,请仔细辨析。
|