立即注册找回密码

QQ登录

只需一步,快速开始

微信登录

微信扫一扫,快速登录

搜索
小桔灯网 门户 资讯中心 市场观察 查看内容

女性健康市场狂奔,三大细分赛道强势崛起

2023-7-7 10:36| 编辑: 沙糖桔| 查看: 1955| 评论: 0|来源: 动脉网 | 作者:胡煊

摘要: 一向被视为小众的女性健康市场异军突起。


一向被视为小众的女性健康市场异军突起。


据动脉网观察,近年女性健康领域创业潮起,包括糖尿病数字健康管理巨头Livongo创始人、钉钉副总裁等大佬亲自下场创业,他们分别打造了女性一站式全生命周期健康和美容解决方案平台FemTec Health,以及女性健康管理平台壹生检康。在该领域,亦诞生了诸如Oova、合凯维生命科学、Kindbody、Tia、Teal Health等一众新锐企业,这些企业在近期皆获得了融资。


不仅如此,女性健康市场也吸引到包括华为、雅培、原默沙东子公司欧加隆、赛立复、微脉等在内的明星企业布局。而在二级市场上,仅这一年来,就有麦澜德、巨子生物、美丽田园等相继上市。另外,锦波生物北交所上市获批,即将IPO。


数据来源:动脉橙数据库、天眼查 动脉网制图


一时之间,女性健康相关业务成为了行业追捧的“香饽饽”。在“2023未来医疗健康基金合伙人峰会”现场,金鼎资本创始合伙人刘扬更是表明,“得女性者,得10万亿消费医疗天下。”


毫无疑问,女性健康市场正在急速狂奔。


在女性健康领域,哪些细分赛道最具爆发潜力?新的投资机会在哪里?针对这些问题,动脉网通过访谈行业人士,以及梳理相关资料,以求一窥问题的答案。


   规模超千亿,

女性健康市场狂奔


女性健康是一块巨大的市场。


据Acumen Rescarch & Consulting预测,站在全球看,女性健康整体市场规模在2021年达到了253亿美元(折合人民币约1835亿元),预计到2030年将扩大至973亿美元(折合人民币约7057亿元),2022-2030年期间的复合年增长率将超过16%,增长迅速。


“水大,但鱼不见得大。目前女性健康市场格局十分分散,各家企业聚焦的业务方向千差万别。”一家美元基金的投资副总裁陈柯告诉动脉网,“经期管理、抗初老等都是女性健康领域比较成熟的赛道,但这只是整个大市场里很小的一部分,女性健康领域有待挖掘的空间还很多。”


在这样的背景下,如何找到新的投资机会?为此,动脉网与多位行业人士访谈后认为,围绕女性健康的全生命周期进行管理,或能窥见未来创新的更多可能。


女性从婴幼儿期到青春期,再到怀孕、生产,再到更年期和老年期,由于体内的激素变化,会在心理和生理方面带来不少的挑战,这当中包括月经紊乱、盆底功能障碍、不孕症、不育症、抑郁等。”一家专注不孕不育的服务机构创始人表示,女性在一生中的各个阶段都需要保养和维护自己的身体与身心健康,这使得“全生命周期健康管理”的理念在女性健康领域变得越来越火。


目前,聚焦女性健康全生命周期的某一个环节,进行单点攻克是行业主流,例如辅助生殖、孕期管理、产后康复、母婴护理等热门方向。而一些创业者也在开始尝试向全生命周期管理延伸。


政策端也在顺应这一趋势。2021年9月,国务院印发《中国妇女发展纲要(2021-2030年)》,将“妇女全生命周期享有良好的卫生健康服务”作为主要目标之一,呼吁关注女性的健康需求,确保女性获得高质量、有效率、可负担的医疗和保健服务。


不过,动脉网在与行业人士交流,以及查阅公开报道的过程中发现,关于女性全生命周期健康管理市面上并未有特别明晰的定义,各家企业在阐述此概念时逻辑出发点也有一些差异。但笼统而言,核心是围绕女性成长的各个阶段,根据她们的需求而展开相对应的业务布局。


女性全生命周期各环节示意图 动脉网绘制


在动脉网的粗略划分中,女性全生命周期健康管理大致分为婴幼儿期、青春期、成年期、更年期、老年期5个阶段,其中,成年期容纳了特别受行业关注,且很多企业在积极布局的孕产期。


“我国现在女性人数超6.88亿,占到总人口的48.7%。”上述美元基金投资副总裁陈柯表示,庞大的人口基数,意味着绝大多数女性健康的细分赛道都有足够的市场空间,容纳两个或两个以上的独角兽和上市企业。


以HPV疫苗为例,国内就有智飞生物、万泰生物和沃森生物三家上市企业进行研发生产。而在HPV疫苗预约这个方向,阿里健康、百度健康、京东健康、拼多多等都有涉及。


再以经期管理为例,市场上涌现了大姨妈月经期助手、美柚、Femometer、女生日历、乐瓣月经期助手、女神手账等app项目,竞争激烈。


可见,女性健康各细分赛道的机会很多。但多位行业人士也表示,每个细分赛道当下的成长性不尽相同,比如经期管理就曾被资本看好,但囿于后期商业化落地难等问题,增长逐步放缓。


哪些细分赛道目前具有相对的高增长潜力?动脉网综合受访行业人士建议,从市场增速、渗透率提升和比对近三年行业融资数据后,认为辅助生殖、抗初老、减脂药三大单点赛道正在强势崛起。


   三大细分赛道强势崛起,

新的机遇与挑战


在整个女性全生命周期健康管理的环节中,孕产期创业机会最多。其中,作为这一阶段十分热门的赛道,辅助生殖赛道正在起飞


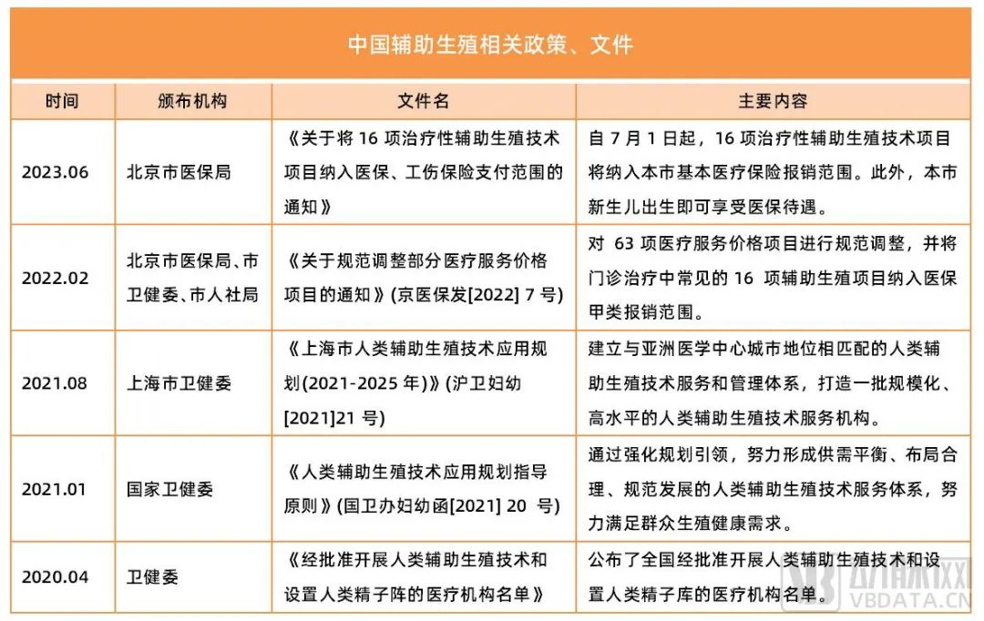
近期最重磅的事件莫过于,辅助生殖敲开了医保大门:自7月1日起,包括促排卵检查、采卵、人工授精、胚胎移植术等16项治疗性辅助生殖技术项目已纳入北京市基本医保,并按医保甲类纳入门诊报销。


资料来自政府各官网 动脉网绘制


“辅助生殖的市场需求很大,但客单价过高阻碍着辅助生殖持续渗透到更多人群,此次北京将其纳入医保支付范围,可以减轻患者医疗负担,从而覆盖更多有需求的人。”陈柯表示,我国辅助生殖行业市场渗透率不足8%,远低于欧美30%的水平,因此有不错的增长机会。


市场规模有多大?根据弗诺斯特沙利文的预测,2020-2025年辅助生殖服务市场规模将以每年14.5%的复合增速增长至854.3亿元,已经逼近千亿市场大关。


数据参考:《2023-2028年中国辅助生殖服务投资规划及前景预测报告》动脉网制图


面对市场的高增长性,众多企业和资本入局。据动脉橙数据库不完全统计,自2021年5月31日三胎开放后,我国一级市场有超20家辅助生殖企业拿下融资,红杉中国、IDG、达晨财智、启迪之星等一线资本皆有押注。


“我国现在获批的辅助生殖机构近600家,供给缺口仍然存在。另外,辅助生殖牌照发放速度已经放缓,牌照申请条件也变得越来越严苛,已拥有牌照的机构将获得先发优势。”陈柯认为,有牌照的机构,特别是有PGD(第三代试管婴儿)服务资质的机构将率先享受到这波红利。


除此之外,辅助生殖上游器械端(主要包括辅助生殖高值耗材,如胚胎冷冻/解冻液、胚胎培养液、PGT试剂等)存在不小的国产替代机会。在过往,辅助生殖治疗过程涉及的医疗器械几乎是被国外如Vitrolife、William A.CooK等企业垄断,而在政策支持国产替代的当下,一些创新企业的产品正加速获批。


动脉网统计发现,截至目前,已有逾20个国产Ⅲ类ART用医疗器械产品获批,分别来自韦拓生物、瑞柏生物、东蕴医疗等10家本土企业。


接着是抗初老赛道。当下,女性抗初老的意识在稳步提高,需求也持续释放。据美修大数据的调研显示,18-35岁人群中,超过95%的人出现了初老迹象,其中26-30岁是初老出现的最集中时间段。而初老的出现伴随着多种皮肤问题,毛孔粗大、泛黄暗沉比例超过6成,皱纹(包括动态、静态)出现比例也达到3成左右。


为了抗初老,女性对相关产品趋之若鹜,也愿意为此付费。目前,抗初老的品类很广,囊括了注射剂、化妆品、美容仪器、药品、保健品等。


从市场情况看,除了面霜、眼霜、精华水等抗初老护肤品外,近年轻医美热度上升很快。增长有多快?Frost&Sullivan数据显示,2020年中国非手术类市场规模同比增长28.8%。另外,从占有率的角度来看,2021年中国非手术市场规模占比高达52%。在未来伴随着轻医美产品品类的增多和升级迭代,中国非手术市场有望进一步扩张,预计2030年中国非手术类市场规模占比将达65%。


数据来源:Frost&Sullivan  动脉网制图


具体来说,轻医美是指非手术类的医美项目,根据原理的不同,一般分为注射以及光电两大类。


注射类产品的核心成分主要有填充、抑制、护理、溶脂四大功效。医美产品核心成分的研发对企业构筑竞争壁垒意义重大,目前市场上的面部注射类产品的核心成分主要有玻尿酸(透明质酸)、肉毒素、胶原蛋白、再生成分等。


光电类的医美包括激光、强脉冲光、射频、聚焦超声、冷冻溶脂等类别,主流激光设备厂商有美国赛诺秀(Cynosure)、美国赛诺龙(Candela)、以色列飞顿(Alma)、美国科医人(Lumenis)、欧洲之星等,目前竞争格局由外资主导。


即将上市的锦波生物便是轻医美领域的头部企业,其主营业务是以重组胶原蛋白产品和抗HPV生物蛋白产品为核心的各类医疗器械、功能性护肤品的研发、生产及销售。作为当下抗初老常用的材料,胶原蛋白异常火热,与锦波生物同为这一领域的巨子生物已于去年11月成功IPO。


除轻医美之外,随着基因编辑、细胞疗法、脑机接口、人工智能、再生医学、抗衰机理机制等各方面的突破,将使得抗初老产品能够有更多可能。


然后是减脂赛道。作为女性进行身材管理的重要方法,减脂一直受到特别关注。在减脂领域,当下体重管理、减肥药、数字减肥疗法较火。


比如在体重管理这个方向,近日壹健康递交了招股书,keep也将于7月12日登陆港交所。可见,进行体重管理是一门不错的生意,逐渐撑起更多上市公司。但与需要主动进行减脂不同,更为“被动”的减肥药市场正成为“香饽饽”。


今年,继跨国药企诺和诺德的GLP-1类药物司美格鲁肽在华申请增加减重适应症后,礼来公司也进入中国市场,其宣布用于肥胖或超重成人患者的在研药物Tirzepatide中国的III期临床试验取得积极结果。从礼来公布的Tirzepatide的临床数据来看,用药患者体重降低最高达7.2公斤,体重降幅最高超过20%。这吸引了众多有减脂需求的女性,未来市场空间具有超高想象力。


数字减肥疗法方面,这几年国内出现了不少企业,但大多企业业务局限于塑形、运动、食疗等方面,产品主要以普及减肥知识以及减肥自我管理为主,涉及有减肥知识、减肥计划、减肥指导、减肥自我管理工具、鼓励机制、减肥社区、减肥资讯、电商、减肥咨询等类别,拥有循证医学证据且较为全面的减肥方案企业较少。


从以上看到,辅助生殖、抗初老、减脂三大赛道正在强势崛起,但这并不意味着其他赛道没有机会。


相反,在女性健康整体市场扩容的大背景下,每个细分赛道都有可能跑出龙头企业。


向全生命周期挺进,

行业未来如何演变?


女性健康问题正在受到更多的重视,这为行业带来了广阔的机会。


但正如硬币的两面,在女性健康赛道创业并没有想象中的那么简单,现阶段还面临着诸多难题。一方面,我国女性健康意识仍有待提高;另一方面,我国女性健康产业95%都将重心放在了生殖或母婴护理领域,新的细分赛道有待开拓与纵深。


针对此,动脉网结合行业人士访谈,有两点建议。


一是稳固业务重心的前提下,向女性的全生命周期拓宽。由于医疗技术进步和消费水平提升,女性在医疗健康方面的需求也逐渐发生改变,她们对专业化的医疗健康服务也提出了更多的新需求。比如现代女性越来越注重自我实现和自我提升,强调消费是为了“悦己”而不是取悦他人,她们更加追求多层次、多样化、个性化的健康消费体验,诸如两癌预防与筛查、中医体质调理、孕期远程数据监测、产后康复、心理咨询、基因检测等。所以,围绕全生命周期健康管理,构建一个精细化、个性化、专业化、科学化、高效化的体验式场景将成为未来女性健康企业发展的焦点。


以美国这几年创投市场演变为例,动脉网此前的调研发现,专注女性围绝经期的创业公司的融资比四年前翻了一番,不少初创企业投入到了乳腺癌、宫颈癌、女性心血管疾病、多囊卵巢综合征的行列中,使女性全生命周期的各个环节都有了解决方案。


国内陆续有企业往这个方向靠。比如微脉同全国近500家公立医院一起,共同打造了围绕女性全生命周期医疗健康服务体系,以为女性提供线上+线下、院内+院外、单次到周期、随机到专属、人工到智能的一站式服务。


又比如今年3月拿下融资的合凯维生命科学,该企业正在推进无创子宫内膜异位症分子诊断、孕产期创新诊疗产品和其他妇产科药物的上市,并与全球合作伙伴共同拓展其他关键妇产科适应症解决方案,从而实现包含诊断、治疗药物、医疗设备和数字化平台在内的完整女性健康解决方案。


二是加强数字技术在女性健康场景中的应用,让技术成为平台的底层支撑。数字技术的运用能为行业带来更高的效率,也能使全生命周期健康管理拥有数据支持,以及真正落地。例如,利用美国女性健康企业Marani就利用ECG技术打造可穿戴心设备,从而监测孕产妇和胎儿在孕期和分娩时的状况。又比如Qvin通过女性经期用品,对经期血液进行测试,为女性健康状况提供监测和信息,如激素水平、糖尿病风险和HPV测试等。


也就是说,围绕女性健康全生命周期,以数字化为基展开创新业务布局,能给企业们带来更大想象空间。


可以预见,随着新的企业、新的解决方案持续涌入,未来女性健康赛道将讲出更为性感的故事。

声明:
1、凡本网注明“来源:小桔灯网”的所有作品,均为本网合法拥有版权或有权使用的作品,转载需联系授权。
2、凡本网注明“来源:XXX(非小桔灯网)”的作品,均转载自其它媒体,转载目的在于传递更多信息,并不代表本网赞同其观点和对其真实性负责。其版权归原作者所有,如有侵权请联系删除。
3、所有再转载者需自行获得原作者授权并注明来源。

最新评论

关闭

官方推荐 上一条 /3 下一条

客服中心 搜索 洽谈合作
返回顶部