立即注册找回密码

QQ登录

只需一步,快速开始

微信登录

微信扫一扫,快速登录

搜索

变温单管POP-CRISPR检测平台,20分钟内完成检测,灵敏度100%

2026-3-17 10:22| 编辑: 沙糖桔| 查看: 715| 评论: 0|来源: 小桔灯网|作者:动力彩虹

摘要: 在本研究中,作者发现将反应温度提高到 45°C 或更高,能够识别出大量具有与标准 PAM 相当的反式切割活性的非标准 PAM,同时仅表现出较弱的顺式切割活性。 ...

前言




CRISPR-Cas12a系统作为一种强大的基因编辑和诊断工具,其靶向识别依赖于一个被称为PAM的短序列基序。经典的Cas12a PAM为“TTTV”(V代表A、G或C),这一限制性要求极大地约束了可检测靶标的选择范围,尤其是在突变检测等应用中,目标位点附近可能不存在经典PAM。尽管此前已发现一些非经典PAM序列,比如CTTV、TCTV等,但其数量有限,且介导的切割活性通常远低于经典PAM。加深对非标准 PAM 位点的理解对于扩大目标检测的范围至关重要,但目前对这些位点的全面了解仍然有限。


近日,一组来自华南师范大学及其他一些知名医院、机构合作在杂志Nature communications上发表了一篇题为“Identification of thermotolerant non-canonical PAMs for robust one-pot CRISPR-Cas12a detection”的文章。作者系统性探索了温度对CRISPR-Cas12a活性的影响,发现了一系列具有高热耐受性的非经典PAM,并开发了一种名为“POP-CRISPR”的一体化检测平台。该平台在核酸检测的灵敏度、特异性、速度和靶标适应性方面均实现了显著提升,并在人乳头瘤病毒、肺炎支原体及其耐药菌株的临床样本检测中得到了成功验证。POP-CRISPR 能够在 20 分钟内利用快速样本处理方案和微型检测设备实现现场快速病原体检测。

图片来源:Nature communications




主要内容







通过提高反应温度,鉴定出具有高反式切割活性的非标准 PAM 位点

为了评估不同的 PAM 位点如何影响 CRISPR-Cas12a 系统的反式切割活性(trans-cleavage),作者首先对256种可能的PAM序列(NNNN,N为A、T、G、C)进行了全面的体外荧光筛选(下图b)。在37°C的标准反应温度下,仅有5个非经典PAM位点表现出与经典PAM相当的切割活性(图c)。然而,当反应温度升高至45°C时,多达82个非经典PAM位点的反式切割活性显著提升,达到了与经典PAM相当甚至更高的水平(图d)。这说明了,通过提高反应温度,可以极大扩展CRISPR-Cas12a系统的可用靶标范围。


37°C和45°C时PAM介导的LbCas12a反式切割活性的综合评估。图片来源:Nature communications




高温对 Cas12a 系统顺式切割行为的影响

实验结果显示,LbCas12a 本身对热非常敏感,然而当 LbCas12a、crRNA 和靶 DNA 都存在时,Cas12a 系统表现出出色的耐热性,这表明这种耐热性主要与 DNA-目标激活状态有关。


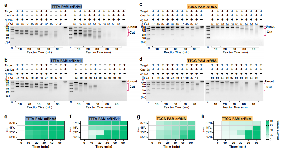
作者继续探究了高温对 Cas12a 系统顺式切割行为的影响。结果显示,相比非经典PAM,经典PAM表现出更强的顺式切割活性;且高温增强效应主要针对反式切割活性,而对顺式切割(cis-cleavage)活性几乎没有提升(图e–h)。总之,反应温度能够调节 Cas12a 的顺式和反式切割活性的速率。37℃是最适合进行顺式切割的温度,而较高的温度则会增强反式切割活性。在较高温度下,Cas12a 能够高效地进行反式切割多种底物,包括平末端的双链 DNA、粘性末端的双链 DNA 以及单链核酸。


高温对 Cas12a 系统顺式切割行为的影响。图片来源:Nature communications




‌POP-CRISPR平台的构建

基于上述发现,研究团队构建了名为“POP-CRISPR”的变温一体化CRISPR-Cas12a诊断平台,可显著提高核酸检测效果。该平台的关键在于使用非标准 PAM 以及实施可变温度程序。在‌37°C进行10分钟的等温扩增,由于非经典PAM在37°C时顺式切割活性很弱,因此对核酸等温扩增,如RAA的模板降解干扰极小,保证了扩增反应能够高效进行。在‌检测阶段将反应体系温度提升至45°C,非经典PAM介导的Cas12a反式切割活性被极大激活,从而对荧光报告分子进行高效切割,产生强烈的检测信号。POP-CRISPR通过简单的变温程序,将检测灵敏度大大提升,对靶标的检测限约为每反应 4.5 个拷贝,约0.5aM。


除了灵敏度,POP-CRISPR在检测特异性方面也展现了优势。对于经典PAM,在45°C时Cas12a仅对部分位置的双碱基错配敏感;当温度升至55°C时,所有测试的10个单碱基错配位点均导至检测信号完全丧失(图h、i)。对于非经典PAM,温度介导的错配敏感性更为显著,在53°C或55°C下,所有单碱基错配位点也表现出完全的错配识别敏感性(图 j、k)。


‌POP-CRISPR平台的的特异性及单核苷酸错配敏感性。图片来源:Nature communications




‌POP-CRISPR的‌临床验证

研究团队收集了33例疑似HPV-16感染的阴道拭子样本和65例疑似肺炎支原体(MP)感染的鼻咽拭子样本,对POP-CRISPR的临床性能进行了评估,并与标准PAM介导的方法以及基于sPAMC的方法进行了比较。结果显示,标准PAM介导的方法敏感性最差,对于HPV-16检测,POP-CRISPR成功检出25例阳性样本和7例阴性样本,与金标准qPCR结果完全一致,其信号噪比也优于sPAMC方法(图b - d)。对于MP检测,POP-CRISPR检出全部49例阳性样本和16例阴性样本,而sPAMC仅检出43例阳性(图f - h)。这表明POP-CRISPR在临床病原体检测,特别是在超低浓度样本检测中,具有更稳定、更可靠的性能。


作者还使用POP-CRISPR对导至大环内酯类耐药的MP单碱基突变进行了检测。结果显示,POP-CRISPR准确识别了11个MP感染临床样本中的8个存在大环内酯类耐药突变,另外3个样本为野生型MP菌株。这些结果表明,POP-CRISPR 方法的高检测特异性使其在临床应用中能够成功实现单碱基分辨率检测。


POP-CRISPR用于临床HPV-16和MP感染诊断敏感性和特异性。图片来源:Nature communications




开发快速样本处理流程及便携式检测设备以用于现场检测应用

为实现现场快速检测,作者还优化了样本前处理流程并开发了便携式设备。作者建立了基于Chelex-100树脂的快速核酸释放方法,将样本与含20% Chelex-100、50 mM DTT的裂解液按1:1混合,80°C加热2分钟即可完成。结果显示,该方法处理27例临床鼻咽拭子样本的效果,与耗时超过20分钟的商业化柱提取试剂盒相当。同时还开发了一款集成了温控模块、光学检测模块和蓝牙通信功能的小型便携式设备。该设备可通过手机应用程序控制,自定义加热程序,并自动分析结果。使用该设备,结合快速裂解法和POP-CRISPR,可在20分钟内完成从样本处理到结果判读的全流程,并可对临床样本实现100%的灵敏度和特异性,展现了其在资源有限环境下进行现场即时检测的巨大潜力。


POP-CRISPR的现场快速检测。图片来源:Nature communications


总结与讨论




在本研究中,作者发现将反应温度提高到 45°C 或更高,能够识别出大量具有与标准 PAM 相当的反式切割活性的非标准 PAM,同时仅表现出较弱的顺式切割活性。此外,将这些非标准 PAM 与升高温度相结合,可显著增强Cas12a 系统区分高度相似序列的能力。基于这些发现,研究团队开发了一种非标准 PAM 介导的、变温的单管CRISPR-Cas12a 检测平台(POP-CRISPR),与现有方法相比,在核酸检测的灵敏度、特异性、速度和目标适应性方面表现出显著的改进。这些优势通过对临床样本检测得到了验证,包括人乳头瘤病毒(HPV)、肺炎支原体(MP)及其耐药菌株的样本。此外,通过简化样本制备过程并开发便携式设备,作者建立了从临床病原体样本输入到检测信号获取的完整工作流程,使用超快速样本处理协议(仅需 2 分钟),整个过程在 20 分钟内完成,灵敏度为 100%。上述结果都证实了 POP-CRISPR 在即时检测应用中的潜力。

声明:
1、凡本网注明“来源:小桔灯网”的所有作品,均为本网合法拥有版权或有权使用的作品,转载需联系授权。
2、凡本网注明“来源:XXX(非小桔灯网)”的作品,均转载自其它媒体,转载目的在于传递更多信息,并不代表本网赞同其观点和对其真实性负责。其版权归原作者所有,如有侵权请联系删除。
3、所有再转载者需自行获得原作者授权并注明来源。

最新评论

关闭

官方推荐 上一条 /3 下一条

客服中心 搜索 洽谈合作
返回顶部