立即注册找回密码

QQ登录

只需一步,快速开始

微信登录

微信扫一扫,快速登录

搜索

补齐最后两块拼图,华大智造的“全球唯一”野心!

2026-2-10 10:20| 编辑: 沙糖桔| 查看: 1487| 评论: 0|来源: 小桔灯网|作者:灯哥

摘要: 不是一次简单的叠加?是一次高性价比收购,高度可控、激励的业绩承诺

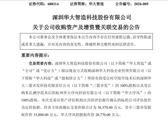
2月1日,华大智造正式宣布拟以3.66亿元收购深圳华大三箭齐发科技有限责任公司和杭州华大序风科技有限公司100%股权。时空组学与纳米孔测序两大前沿技术平台正式纳入上市公司体系,这个既前沿又现实的技术将华大智造推向了全球唯一的地位。

早在2024年,华大智造就已获得这两项技术的经销权与技术授权,此举说明过去的合作是成功的,如预期的,现在到了把它深化的时刻,将前沿技术整合到华大智造的产品生态中。

值得一提的是,这也是一种常见的技术产业孵化规律:由关联方先行投入资源进行高风险的前沿技术研发,待技术相对成熟、商业路径较为清晰时,再注入上市公司,以降低上市公司前期的业绩风险,因此本次收购是一次水到渠成的结果,或者可以说是超前战略部署的胜利果实。

接下来我们将期待华大智造如何实现三大技术平台的有效整合,其不仅补全了技术拼图,更在AI医疗、脑机接口等前沿赛道占据了有利位置,期望值拉满,据悉华大智造已在中国区公开招标市场占据70%份额,此次收购可能也会动摇全球生命科学工具市场。

三年布局

华大智造在投资者会议上坦承,从获得授权到全面收购是战略推进的关键环节。从这里也说明了上述的看法是对的,其从2024年获得技术权和经销权就注定有扩大合作的那一天,更超前的就是华大集团的超前谋划布局。

此次收购后,华大智造将成为全球唯一同时拥有“短读长(DNBSEQ)+长读长(CycloneSEQ)+空间组学(Stereo-seq)”三大技术的公司。其中,短读长技术保障高通量、低成本的测序效率;长读长技术解决复杂基因组解析难题;而空间组学技术则实现对生命过程的动态立体洞察。


这就使得华大智造能够提供从文库构建、测序到数据分析的一站式服务,即现在常说的一体化解决方案,无疑将大大提高客户粘性,使得客户在测序这个需求上,几乎都能满足到。概括来说,就是华大智造同时具备了高通量与纳米孔测序能力,形成了“短+长”的整体解决方案,三年布局终于到了开花结果的时候。

延续当初技术权和销售权的“性价比”,此次收购也彰显这个“传统”。

首先,3.66亿元的总价相比于行业内同类标的已表现相当优秀,与10X Genomics约4倍动态PS、ONT约6.4倍动态PS相比,三箭齐发与华大序风的动态PS均仅3倍左右,当然若要追溯到根因,这也得益于一开始的布局。就把这点定位为好设计的一个良果吧。

其二是标的公司的业绩承诺与补偿机制,例如若未完成业绩目标,华大科技将以现金补偿,补偿金额最高可分别覆盖2.23亿元、2.64亿元的交易对价。我们再看总价才3.66,并且还分期付款,收购款按70%/30%比例分期支付。三箭齐发的尾款在2028年支付,华大序风的尾款在2030年支付,看起来是稳赚不赔的买卖。

虽然,这是保障机制设计、保险设置,是为保护投资者和股东,但从侧面上看,能应下来也说明归母净利润达标也是高预期。

全球野心

从上面的例子ONT、10X Genomics,我们据此展开话题。华大智造此次收购何尝不是中国版的“illumina+ONT+10X Genomics”, 唯一覆盖“全读长测序+空间组学”全链条产品矩阵,拿出来是真能打。

为什么这么说呢,有无根据?

技术参数看,长读长技术在单芯片通量、甲基化直测等方面已比肩国际龙头ONT;时空组学技术在捕获面积、分辨率、多级别分析能力上也显著优于10X Genomics的同类产品。若如此,那么1+1>3的效应将取决于整合能力,目前看来,这个成功率极高。

在时空组学领域,三箭齐发的时空试剂盒产品与华大智造的基因测序仪具有上下游关系,这种天然协同将有效带动公司基因测序仪业务的发展;在供应链层面,统一采购能有效摊薄运营成本;在研发层面,资源共享将加速创新突破;时空组学、纳米孔测序对应的科研、临床等场景新增收入板块,将直接增厚上市公司营收规模。

而华大智造的全球成熟销售网络将为标的公司提供一次历史性机会,去面向全球,冲击国际市场,即使短暂败下阵来,也会积累相当的经验,以备下一次的扩展。

除了丰富产品矩阵,其也在前沿赛道锁定了先发优势。例如,在脑机接口领域,时空组学Stereo-seq技术可提供厘米级全景视场与纳米级分辨率的精准导航,为植入式脑机接口技术突破奠定核心基础,纳米孔测序技术则在公共卫生、动物疫病、食品检测、环境监测等多个领域展现出应用潜力,等这些都是国际级竞争力。

总之,双向赋能使华大智造能够向客户提供前所未有的一站式打包解决方案,将纳米孔技术和单细胞测序、自动化建库以及时空组学等技术结合形成多组学解决方案,极大增强客户粘性。

结语

华大智造历时三年的前瞻性战略布局迎来关键性的“合龙”,这是其构建全球生命科学工具巨头的决定性一步。通过将时空组学与纳米孔测序两大前沿技术平台正式纳入麾下,拼齐了“短读长+长读长+空间组学”的全技术版图,成为全球唯一提供如此完整解决方案的厂商。

确实不是一次简单的叠加,它使华大智造能够提供前沿科研到临床应用的、真正意义的一站式、多组学的闭环服务,极大地提升了客户粘性与生态壁垒。并且还是一次高性价比收购,高度可控、激励的业绩承诺

不仅如此,其还在AI医疗、脑机接口等颠覆性赛道上赢得极佳的入口,未来期待十足,虽然征程仍远,但笔者激动的心已经溢出文章。


参考资料:

1.交易对价约3.66亿元,华大智造拟收购两大前沿业务,南方都市报,2026

2.国产测序仪龙头华大智造收购两大前沿业务,战略卡位全球唯一技术链,界面新闻,2026

3. 华大智造:拟3.66亿元收购关联公司股权并增资 形成“高通量+纳米孔”“短读长+长读长”产品矩阵,中国证券报,2026


风险提示:股市有风险,投资需谨慎,以上内容仅供投资者参考,不作为投资决策的依据。


声明:
1、凡本网注明“来源:小桔灯网”的所有作品,均为本网合法拥有版权或有权使用的作品,转载需联系授权。
2、凡本网注明“来源:XXX(非小桔灯网)”的作品,均转载自其它媒体,转载目的在于传递更多信息,并不代表本网赞同其观点和对其真实性负责。其版权归原作者所有,如有侵权请联系删除。
3、所有再转载者需自行获得原作者授权并注明来源。

最新评论

关闭

官方推荐 上一条 /3 下一条

客服中心 搜索 洽谈合作
返回顶部