立即注册找回密码

QQ登录

只需一步,快速开始

微信登录

微信扫一扫,快速登录

搜索
小桔灯网 门户 资讯中心 企业动态 查看内容

金域医学,派发4.08亿元现金红利!

2026-1-6 15:29| 发布者: 鹏哥| 查看: 1278| 评论: 0|原作者: IVD资讯综合金域医学

摘要: 增强投资者回报

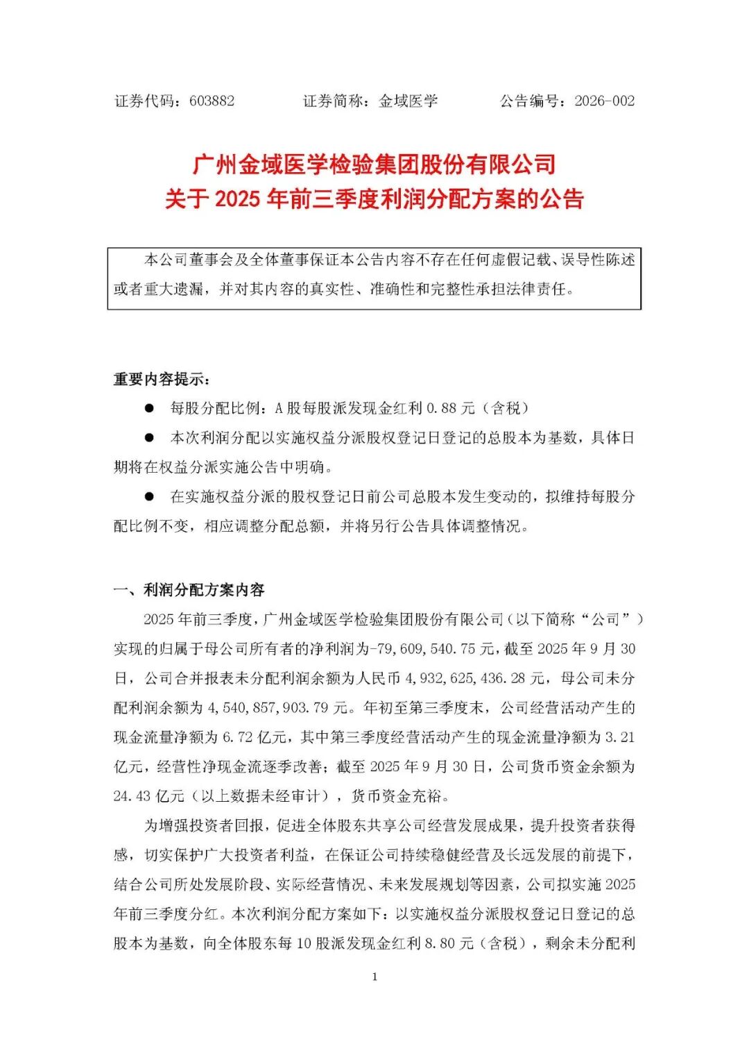
1月5日,金域医学发布公告,公司拟向全体股东每10股派发现金红利8.8元(含税),预计总派发金额为4.08亿元。


图片


2025年前三季度,金域医学实现收入45.38亿元,归母净利润-7961万元。


截止2025年9月30日,公司合并报表未分配利润余额为人民币4,932,625,436.28 元,母公司未分配利润余额为4,540,857,903.79元。年初至第三季度末,公司经营活动产生的现金流量净额为6.72亿元,其中第三季度经营活动产生的现金流量净额为3.21亿元,经营性净现金流逐季改善;截至 2025年9月30日,公司货币资金余额为24.43 亿元(以上数据未经审计),货币资金充裕。 


为增强投资者回报,促进全体股东共享公司经营发展成果,提升投资者获得感,切实保护广大投资者利益,在保证公司持续稳健经营及长远发展的前提下,结合公司所处发展阶段、实际经营情况、未来发展规划等因素,公司拟实施2025年前三季度分红。本次利润分配方案如下:以实施权益分派股权登记日登记的总股本为基数,向全体股东每10股派发现金红利8.80 元(含税),剩余未分配利润结转以后年度分配。截至本公告披露日,公司总股本为463,258,275 股,以此计算本次合计拟派发现金红利407,667,282.00 元(含税)。

声明:
1、凡本网注明“来源:小桔灯网”的所有作品,均为本网合法拥有版权或有权使用的作品,转载需联系授权。
2、凡本网注明“来源:XXX(非小桔灯网)”的作品,均转载自其它媒体,转载目的在于传递更多信息,并不代表本网赞同其观点和对其真实性负责。其版权归原作者所有,如有侵权请联系删除。
3、所有再转载者需自行获得原作者授权并注明来源。

最新评论

关闭

官方推荐 上一条 /3 下一条

客服中心 搜索 洽谈合作
返回顶部