立即注册找回密码

QQ登录

只需一步,快速开始

微信登录

微信扫一扫,快速登录

搜索
小桔灯网 门户 资讯中心 企业动态 查看内容

安图生物 Sikun 系列测序仪获证!3 款产品破局精准检测,2026 年正式投放市场

2025-12-20 12:15| 编辑: 沙糖桔| 查看: 177| 评论: 0|来源: 基因谷

摘要: 丰富公司产品线,不断满足市场需求

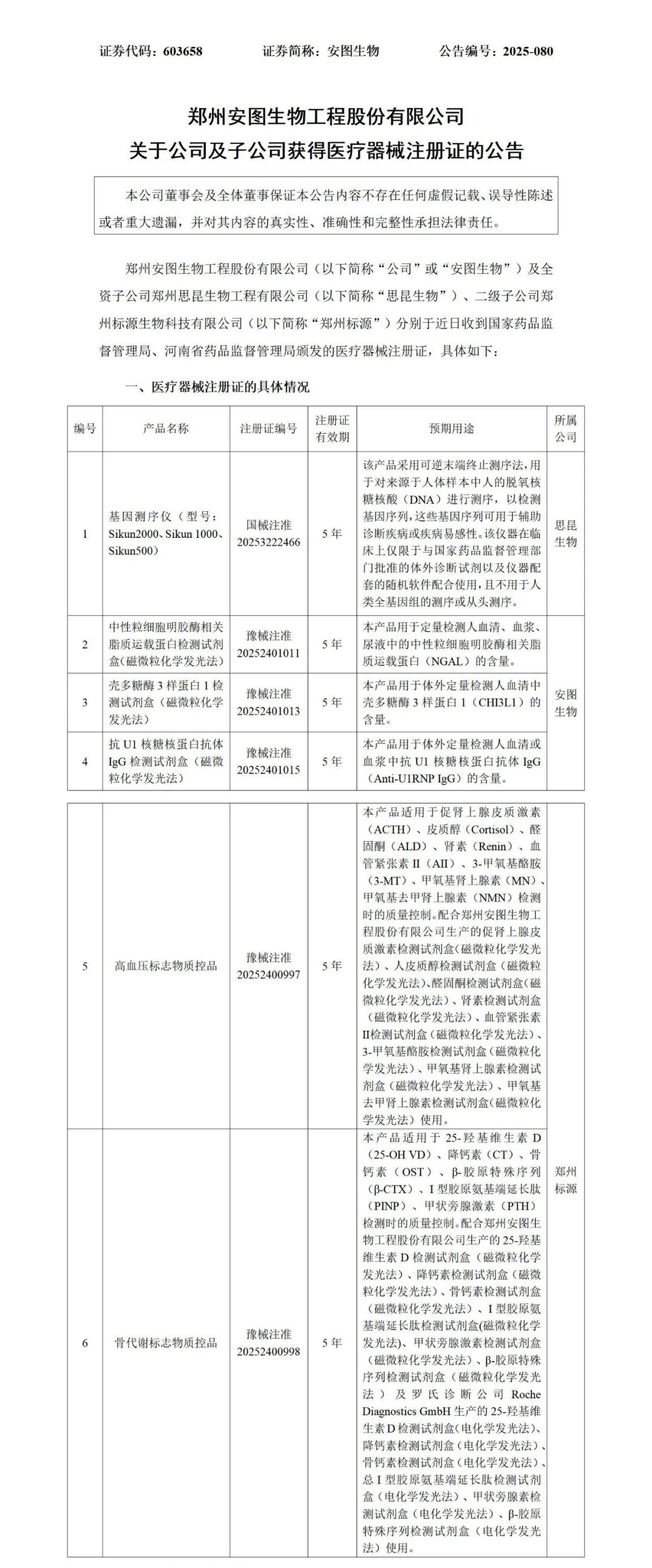
近期,安图生物及全资子公司思昆生物、二级子公司郑州标源新产品:基因测序仪(型号:Sikun2000、Sikun 1000、Sikun500)中性粒细胞明胶酶相关脂质运载蛋白检测试剂盒(磁微粒化学发光法)壳多糖酶3样蛋白1检测试剂盒(磁微粒化学发光法)抗U1核糖核蛋白抗体IgG检测试剂盒(磁微粒化学发光法)高血压标志物质控品、骨代谢标志物质控品等产品,获国家药品监督管理局、河南省药品监督管理局颁发的医疗器械注册证。新产品注册证的取得,进一步丰富公司产品线,不断满足市场需求。


基因谷近期获悉,郑州安图生物工程股份有限公司(以下简称“安图生物”)Sikun系列基因测序仪于12月16日举行新品发布会

安图生物的三款基因测序仪(Sikun2000、Sikun1000、Sikun500)获国家药品监督管理局颁发的医疗器械注册证,正式获准进入临床检测应用市场,预计将在2026年1月份正式投放市场。

安图生物副总经理张瑞峰介绍说:“这是我们第一张测序仪注册证,对我们公司来说战略意义重大,让我们从传统的生化免疫检测以及形态微生物检测,发展到了精准检测,使得我们对于疾病的诊断上,迈上了一大步,对于临床上也引领了新的检测技术路线和检测方法的发展。”

据介绍,上述Sikun系列基因测序仪是安图生物完全自主研发的新一代高通量测序仪,采用可逆末端终止子技术路线,可无缝对接主流试剂与数据分析流程,可协助医疗机构在延续现有操作规范的基础上,实现检测平台的平稳过渡,在保障数据质量一致性的同时,显著节约平台替换带来的人力和时间成本,在临床上基本覆盖遗传生殖、肿瘤检测、感染监测等常用测序检测场景。

上海与梅管理咨询合伙企业合伙人沈萌表示,在发展前景方面,未来基因测序可以为疑难杂症的诊疗制定更具针对性的治疗方案。

基因测序技术的不断进步以及应用场景的拓宽,基因检测市场规模在近年来呈现出持续增长的态势。根据弗若斯特沙利文数据,中国基因检测市场规模已经从2016年的72亿元增长至2024年的374亿元,预计将从2025年的487亿元进一步增长至2030年的1536亿元,未来5年复合增速为25.8%。

今年以来,有多家公司发布新的基因测序仪产品。目前国内市场上主流的基因测序仪共有7款,而此次安图生物获证的3款产品,使国内基因测序仪数量达到10款。

“这三款产品能带动国产测序产业链升级,进一步加速国产替代进程,提升我国在全球基因测序领域的话语权。这是国内测序产业从‘跟跑’向‘领跑’跨越的重要转折点。”张瑞峰说。

未来,安图生物将持续加大研发投入力度,优化现有的测序技术,同时布局AI辅助分析系统和新型测序技术,提升核心竞争力。

安图生物在基因检测方面获得重大突破是其长期坚持研发创新的结果。公开资料显示,安图生物专注于体外诊断试剂和仪器的研发、制造、整合及服务,截至11月底,安图生物磁微粒化学发光产品数量达202项,产品数量位居行业第一。

此外,11月25日,安图生物申报的“基于Autolas系列流水线的自动化临床检验实验室推广应用项目”,以总评分第一名的成绩,位列《2025年高端医疗装备推广应用项目》“自动化临床检验实验室”类别第1位

中国商业经济学会副会长宋向清表示,长期创新研发是安图生物实现跨界突破的核心。此次基因测序仪获证让其从传统体外诊断领域成功切入精准检测赛道,且三款产品核心元器件与生化原料全自主研发,彻底告别OEM模式,既保障供应链稳定,又通过成本压缩形成性价比优势,不仅填补了部分市场空白,还能带动上下游试剂、元器件等配套产业升级。


声明:
1、凡本网注明“来源:小桔灯网”的所有作品,均为本网合法拥有版权或有权使用的作品,转载需联系授权。
2、凡本网注明“来源:XXX(非小桔灯网)”的作品,均转载自其它媒体,转载目的在于传递更多信息,并不代表本网赞同其观点和对其真实性负责。其版权归原作者所有,如有侵权请联系删除。
3、所有再转载者需自行获得原作者授权并注明来源。

最新评论

关闭

官方推荐 上一条 /3 下一条

客服中心 搜索 官方QQ群 洽谈合作
返回顶部