立即注册找回密码

QQ登录

只需一步,快速开始

微信登录

微信扫一扫,快速登录

搜索
小桔灯网 门户 资讯中心 企业动态 查看内容

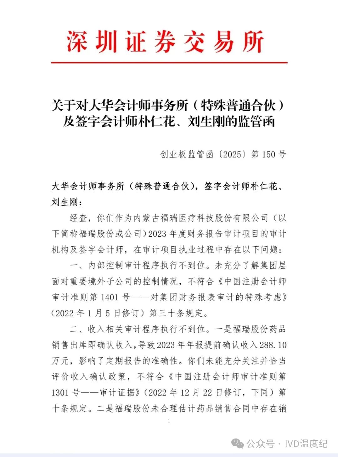
暴雷!肝病检测龙头连收三份监管警告

2025-12-11 15:38| 发布者: 鹏哥| 查看: 1651| 评论: 0|原作者: IVD温度纪

摘要: 核心业务优势仍存!

今日,福瑞科技发布三份来自监管机构的警告函,直指其财务管控出现重大问题,导至其 2023 年及 2024 年财务报表出现重大失误:药品销售出库即确认收入,导至2023年半年报,2023年年报,2024年半年报,2024年年报分别提前确认收入240.89万元,288.10万元,567.03万元,134.17万元,影响了2023年,2024年定期报告有关财务信息披露准确性,对公司及董事长兼总经理王冠一、董事会秘书兼时任代行财务总监孙秀珍给予警告,要求其充分重视上述问题,吸取教训,及时整改,杜绝上述问题的再次发生。

图片
图片

同日,深交所也对福瑞科技的会计师事务所的审计执业不规范给予监管函,除以上财务问题外,还存在对研发费用审计、存货审计、在建工程审计等方面存在执行不到位情况。

图片
图片

同时,福瑞股份还收到中国证券监督管理委员会内蒙古监管局(以下简称“内蒙监管局”)出具的行政监管措施决定书,因公司存在境外子公司管理内部控制不完善及收入核算不规范等问题,被采取责令改正措施;公司董事长兼总经理王冠一、董事会秘书兼时任代行财务总监孙秀珍因对上述违规行为负有主要责任,被采取出具警示函措施,并记入证券期货市场诚信档案。


作为全球肝病检测龙头,福瑞股份成立于2001年12月26日,于2010年1月20日在深圳证券交易所上市,注册地址为内蒙古乌兰察布市,办公地址为北京市。该公司是国内肝病领域领先企业,拥有肝病全产业链布局,具备显著的技术与市场优势。

福瑞股份从事肝病领域的药品生产与销售、仪器研发与销售、医疗服务业务。

FibroScan系列是福瑞股份的核心产品,也是全球肝纤维化无创诊断的 "金标准"。该系列产品包括高端机型(如FibroScan 530、502 Touch)、基层机型(FibroScan GO Pro)和便携机型(FibroScan Handy),形成了覆盖不同应用场景的完整产品矩阵。产品技术特点:FibroScan是全球首个应用瞬时弹性成像技术量化肝脏硬度并经临床验证的无创即时检测设备,获得了欧盟CE、美国FDA和中国NMPA等认证。设备具有三大功能:肝脏硬度测量(LSM)用于评估肝纤维化程度、脾脏硬度测量(SSM)用于评估门静脉高压、CAP测量用于评估肝脏脂肪变性,单次检测即可同步获取肝脏纤维化程度和脂肪变定量数据。

福瑞股份与竞争对手的差异化优势在于:1)技术领先,拥有VCTE和CAP全球专利;

2)临床认可度高,获WHO等200+权威指南推荐;

3)产品矩阵完整,覆盖高端到基层全场景;

4)商业模式创新,"设备销售+按次分成" 领先行业;

5)国际化程度高,海外收入占比超60%。

声明:
1、凡本网注明“来源:小桔灯网”的所有作品,均为本网合法拥有版权或有权使用的作品,转载需联系授权。
2、凡本网注明“来源:XXX(非小桔灯网)”的作品,均转载自其它媒体,转载目的在于传递更多信息,并不代表本网赞同其观点和对其真实性负责。其版权归原作者所有,如有侵权请联系删除。
3、所有再转载者需自行获得原作者授权并注明来源。

最新评论

关闭

官方推荐 上一条 /3 下一条

客服中心 搜索 洽谈合作
返回顶部