立即注册找回密码

QQ登录

只需一步,快速开始

微信登录

微信扫一扫,快速登录

搜索

纳米孔长读测序LR-GS:促进超快速诊断和紧急临床决策

2025-12-1 09:33| 编辑: 沙糖桔| 查看: 183| 评论: 0|来源: 小桔灯网|作者:动力彩虹🌈

摘要: 本研究证明了(超)快速基因检测的可行性和临床应用,提供DNA变异和甲基化分析,用于诊断危重患者。

危重病人,特别是儿童,往往可能患有需要快速诊断的潜在遗传疾病。快速(<10天)和超快速(< 3-5天)基因组检测具有指导临床管理、提供治疗选择、改善预后的潜力。标准的基因检测虽然全面,但需要几周的周转时间(TAT),并且通常需要多次测试,无法满足重症监护室(ICU)数日内需做出临床决策的迫切需求。纳米孔长读长基因组测序(LR-GS)不仅能够检测单核苷酸变异,还能够检测结构变异、DNA甲基化、重复扩增和线粒体DNA变异。因此,LR-GS提供了一种"一站式"解决方案,可在数天内提供全基因组结果,填补了当前临床实践中的关键空白。

近日,荷兰鹿特丹伊拉斯姆斯医学中心在杂志European Journal of Human Genetics上发表了一篇题为“Nanopore long-read sequencing for the critically ill facilitates ultrarapid diagnostics and urgent clinical decision making”的文章。作者评估了超快速LR-GS测序在重症监护病房中的临床应用,将LR-GS与标准快速基因组护理进行了比较,标志着超快速LR-GS首次整合到标准诊断中。这种方法显著减少了检测时间,可改善临床管理,指导个性化护理,并能够检测各种遗传和表观遗传变异类型,同时减少每位患者所需的检测次数。

图片来源:European Journal of Human Genetics



主要内容








(超)快速长读基因组测序的诊断


作者在Erasmus MC ICU纳入了26例ICU危重症患者(中位年龄2个月,儿童23例,青年3例),在标准基因组基础上并行开展(超)快速纳米孔LR-GS,并比较了两种方法的周转时间、诊断率和对临床决策的影响。结果显示,LR-GS对26名参与者中的11人进行了遗传诊断(42%)。从收到样本到得出结果的平均时间,LR-GS为5.3天(下图C),显著快于标准基因组检测(18.4天)。超快速LR-GS是单一检测,而标准基因组护理平均每位患者需要1.9项检测。

LR-GS和标准护理基因检测的比较

图片来源:European Journal of Human Genetics


超快速长读基因组测序可识别不同的

DNA变异类型


LR-GS具有‌多维度的变异检测能力‌,成功识别了单核苷酸变异(SNV)、插入缺失(indel)、拷贝数变异(CNV)、线粒体DNA变异和DNA甲基化异常,还以单次检测为疾病的诊断提供了额外的信息(如下图)。比如在‌病例10中,LR-GS‌通过单样本数据直接定相PLA2G6基因复合杂合致病变异,确诊PLA2G6相关神经退行性疾病(图a)。‌病例4中检测到致病异质性(70%)线粒体DNA变异(m.8344A>G),诊断MERRF综合征(图b)。‌病例1‌中,通过DNA甲基化特征在48小时内优先识别了CHARGE综合征,指导靶向分析(图C)。病例3通过15q11.2q13缺失区域的甲基化信息,直接确认父系等位基因缺失,诊断Prader-Willi综合征(图d)

纳米孔长读长基因组测序的诊断发现

图片来源:European Journal of Human Genetics


超快速长读基因组测序对临床决策的影响


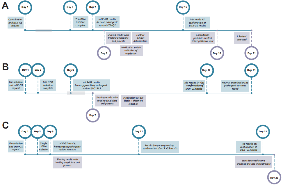
通过LR-GS确定遗传诊断的个体中,其中有7人(64%),他们的临床管理和/或治疗方法得到了‌即时调整。在三个案例中,及时调整了药物。病例4为MERRF综合征,避免使用线粒体毒性药物。病例15患有生物素-硫胺素反应性基底神经节疾病,启动生物素+硫胺素治疗以防止进一步恶化(图B)。在两个病例中,实现了靶向治疗。比如病例6确诊后立即启动地塞米松、甲氨蝶呤等治疗噬血细胞性淋巴组织细胞增生症,随后接受造血干细胞移植(HSCT)治疗(图C)。在两个病例中,病例5和13因预后不良经姑息治疗团队讨论后停止治疗。


为了系统地评估LR-GS对临床决策的影响,作者将C-GUIDE应用于每个病例,总C-GUIDE评分中位数为5.5 。在遗传诊断的病例中,中位数为21.0,反映了LR-GS对诊断解析、临床管理和患者护理有实质性贡献。

超快速长读长基因组测序的诊断流程时间线及其临床影响

图片来源:European Journal of Human Genetics



总结与讨论








本研究证明了(超)快速基因检测的可行性和临床应用,提供DNA变异和甲基化分析,用于诊断危重患者。这种方法通过显著减少TATs改善临床管理,指导个性化护理,并能够检测各种遗传和表观遗传变异类型,同时减少每位患者所需的检测次数。


虽然目前LR-GS测序成本仍高于短读长测序,但LR-GS可通过减少额外检测产生更广泛经济效益。随着DNA甲基化特征数据库的扩展和碱基识别算法的改进,未来LR-GS在急症环境中的诊断效能和周转时间有望进一步提升。总的来说,该技术通过整合DNA变异和甲基化分析,显著提升了对危重症患者的精准诊疗能力,为基因组医学在急症护理中的标准化应用提供了重要实践范例。

声明:
1、凡本网注明“来源:小桔灯网”的所有作品,均为本网合法拥有版权或有权使用的作品,转载需联系授权。
2、凡本网注明“来源:XXX(非小桔灯网)”的作品,均转载自其它媒体,转载目的在于传递更多信息,并不代表本网赞同其观点和对其真实性负责。其版权归原作者所有,如有侵权请联系删除。
3、所有再转载者需自行获得原作者授权并注明来源。

最新评论

关闭

官方推荐 上一条 /3 下一条

客服中心 搜索 官方QQ群 洽谈合作
返回顶部