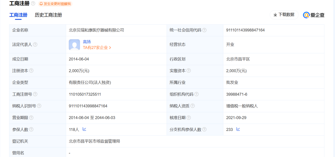
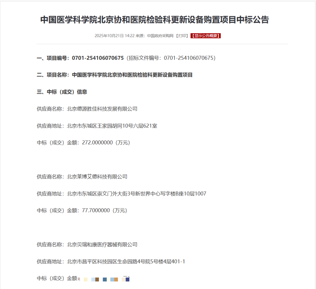
今天的题目如果看不懂,就点进来看图片,没错了,就是北京贝瑞和康医疗器械有限公司代理赛陆医疗的测序仪,中标了协和医院检验科的项目,贝瑞是谁,咱们就不需要多说了,是谁的资深伙伴,也不用多说了吧,如果之前服务商和卖水人只是眉来眼去,现在说不定后面还有更深的合作,会不会一起报证?  另一个就是最近中标中的眼花缭乱的真迈的设备,今天又中了协和医院检验科的标段,不知道这个标段是真迈的团队在推动,还是圣湘的团队在推动,不重要了,中了就行。 测序新秀站起来了,行业已经过了论资排辈的时候了,什么XXXXX玩测序不入流,不要这样,能把测序仪卖出去,才是真的一流,连竞品对比都不愿意拉踩下的测序仪才是真的不入流。
|
声明:
1、凡本网注明“来源:小桔灯网”的所有作品,均为本网合法拥有版权或有权使用的作品,转载需联系授权。
2、凡本网注明“来源:XXX(非小桔灯网)”的作品,均转载自其它媒体,转载目的在于传递更多信息,并不代表本网赞同其观点和对其真实性负责。其版权归原作者所有,如有侵权请联系删除。
3、所有再转载者需自行获得原作者授权并注明来源。