立即注册找回密码

QQ登录

只需一步,快速开始

微信登录

微信扫一扫,快速登录

搜索
小桔灯网 门户 资讯中心 企业动态 查看内容

迈克高管完成股份减持计划

2025-10-16 14:50| 编辑: 鹏哥| 查看: 186| 评论: 0|来源: 医械法观

摘要: 此次减持体现了公司高管在合规框架下的正常资产规划,同时也反映了市场对迈克生物未来发展的持续关注。

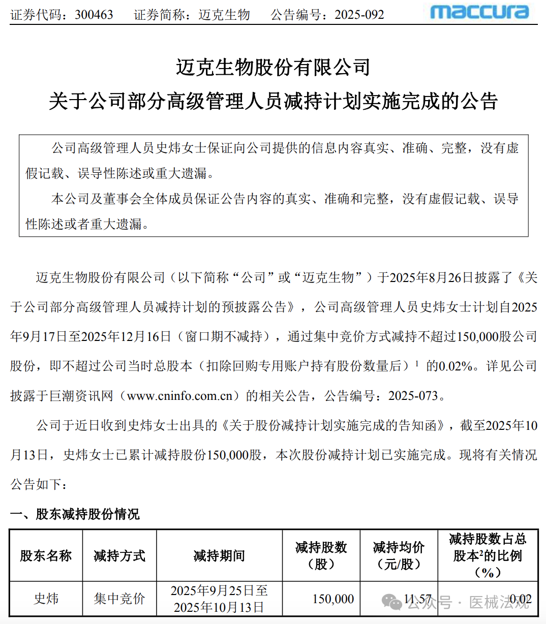
迈克生物(股票代码:300463)于2025年10月13日发布公告,公司高管史炜女士的股份减持计划已顺利实施完毕。此次减持严格遵循相关法律法规,未对公司治理及经营造成重大影响。


图片


根据公告,史炜女士原计划自2025年9月17日至12月16日期间(窗口期不减持),通过集中竞价方式减持不超过15万股公司股份,占公司当时总股本(扣除回购专用账户持有股份数量后)的0.02%。截至公告日,史炜女士已累计减持15万股,减持均价为11.57元/股,减持计划全部执行完毕。


迈克生物在公告中强调,本次减持行为符合《上市公司股东、董监高减持股份的若干规定》及深圳证券交易所相关规则,未违反股东股份锁定及减持承诺。减持后,公司控制权未发生变更,治理结构、股权结构及未来持续经营均未受到重大影响。


此次减持体现了公司高管在合规框架下的正常资产规划,同时也反映了市场对迈克生物未来发展的持续关注。

声明:
1、凡本网注明“来源:小桔灯网”的所有作品,均为本网合法拥有版权或有权使用的作品,转载需联系授权。
2、凡本网注明“来源:XXX(非小桔灯网)”的作品,均转载自其它媒体,转载目的在于传递更多信息,并不代表本网赞同其观点和对其真实性负责。其版权归原作者所有,如有侵权请联系删除。
3、所有再转载者需自行获得原作者授权并注明来源。

最新评论

关闭

官方推荐 上一条 /3 下一条

客服中心 搜索 官方QQ群 洽谈合作
返回顶部