立即注册找回密码

QQ登录

只需一步,快速开始

微信登录

微信扫一扫,快速登录

搜索
小桔灯网 门户 资讯中心 企业动态 查看内容

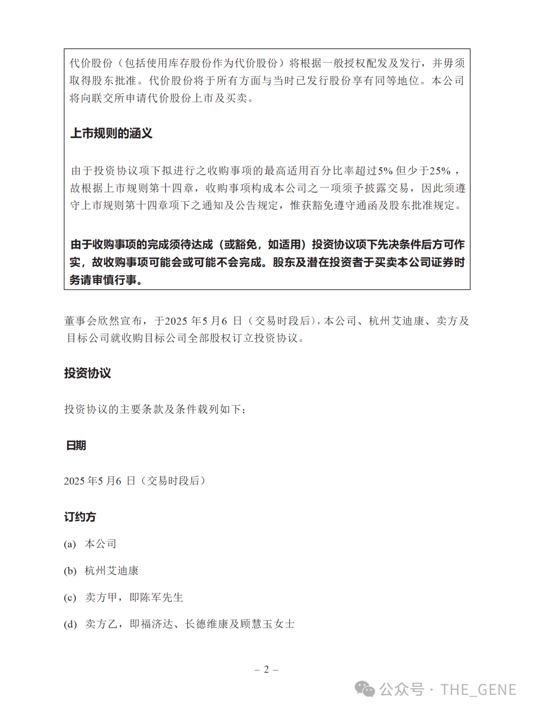
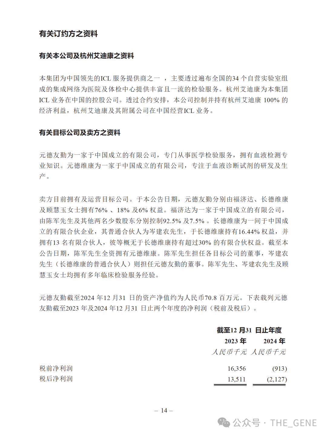
艾迪康控股拟2.47亿元收购两家医疗企业

2025-5-7 13:08| 编辑: 鹏哥| 查看: 2258| 评论: 0|来源: THE-GENE

摘要: 如果这几年公司业务也是持续增长的,艾迪康血液病业务起码能每年多1个多亿小目标了

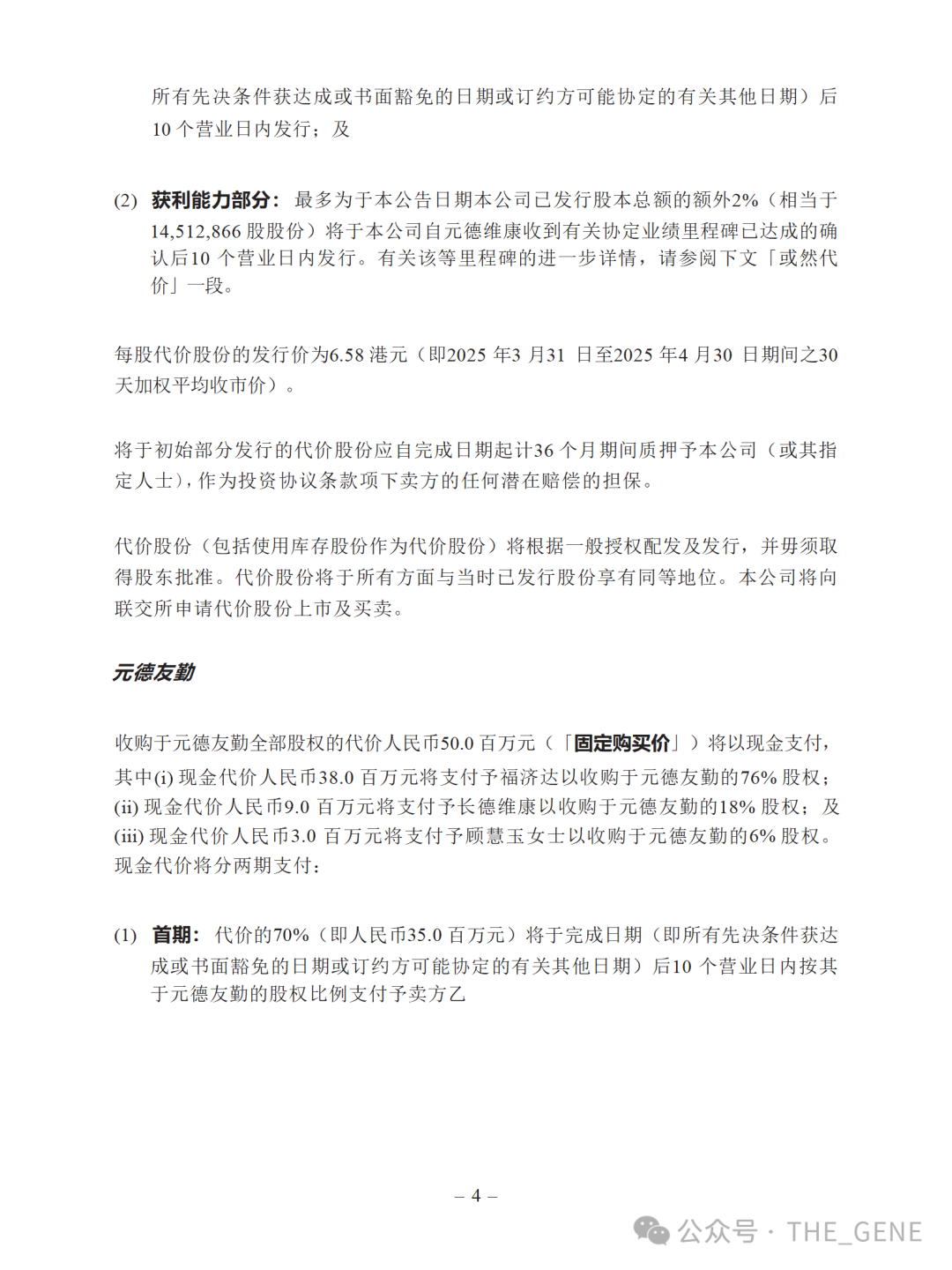
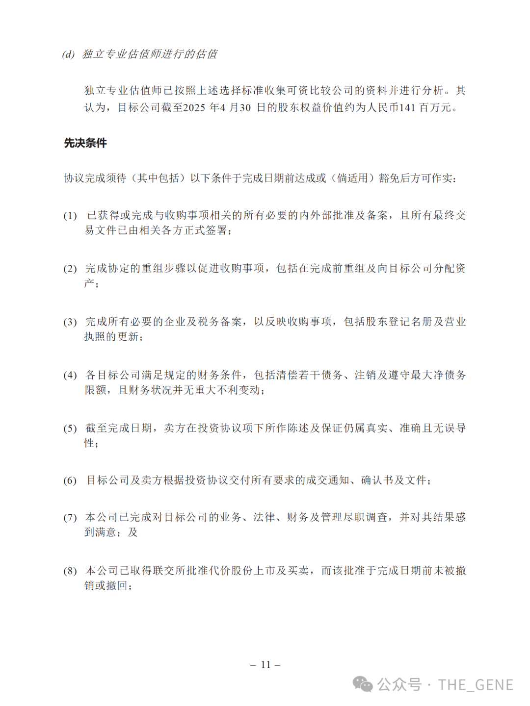
5月6日,艾迪康控股(09860)发布公告,公司同意向陈军收购元德维康的全部股权,金额1.79亿元。收购完成后,元德维康将由公司直接或间接全资拥有。

杭州艾迪康同意向福济达、长德维康及顾慧玉收购元德友勤的全部股权,金额为5000万元。收购完成后,元德友勤将由杭州艾迪康直接全资拥有,并为公司合并报表范围内的子公司。

公司收购元德维康将以配发最多2903万股(占公司已发行股本的约4%)的方式支付。每股发行价为6.58港元。

根据2023年3月苏州元德友勤医学检验所有限公司招标的中小企业声明中显示:公司从业人员有267人,营业收入为9241.69万元,资产总额为15268.07万元,属于中型企业。

如果这几年公司业务也是持续增长的,艾迪康血液病业务起码能每年多1个多亿小目标了。

以下为公告原文简体字版:

图片
图片
图片
图片
图片
图片
图片
图片
图片
图片
图片
图片
图片
图片
图片
图片
图片

图片

声明:
1、凡本网注明“来源:小桔灯网”的所有作品,均为本网合法拥有版权或有权使用的作品,转载需联系授权。
2、凡本网注明“来源:XXX(非小桔灯网)”的作品,均转载自其它媒体,转载目的在于传递更多信息,并不代表本网赞同其观点和对其真实性负责。其版权归原作者所有,如有侵权请联系删除。
3、所有再转载者需自行获得原作者授权并注明来源。

最新评论

关闭

官方推荐 上一条 /3 下一条

客服中心 搜索 洽谈合作
返回顶部