编者按:
本次章节新增篇章,为临床与检验桥梁的科普篇章。
包含了:循证医学的常识和临床的需求。
关键词:循证医学、PICO、证据来源。
其意义在于站在临床的视角去理解检验项目的侧重点,从另外一个角度去理解检验医学,并梳理出临床检验医师的基础知识。
小编语录:循证医学PICO在针对临床问题设计之初以及数据库支持的寻找上,高级证据和支持,更有利于检测项目在各临床科室医生了解和认可。对于临床和检验医师之间的沟通也会容易和高效很多。
故而在设计检验项目检测水平的时候,更应该以循证医学的角度去思考配套的“PICO”尤其是在“I”和“C”上起到了什么样子的角色,在循证医学的证据查找之中,是否有一席之地。
系统评价
Meta分析
实践指南
卫生技术评估
队列研究(又称前瞻性研究,cohort study)
病例对照研究(又称回顾性研究, case-control study)
随机对照试验(RCT)
临床对照试验(CCT)
一
什么是循证医学?
循证医学(EBM, Evidence based medicine)的创始人著名流行病学家David Sackett将EBM定义为(2000年):“慎重、准确和明智地应用当前所能获得的最好研究证据,同时结合临床医生的个人专业技能和多年临床经验,考虑患者的价值和愿望,将三者完美结合制定出诊疗措施。”
循证医学EBM的特点
是基于现有最好的证据,兼顾经济效益和价值取向,进行医学实践的科学。
也即慎重、准确、明智地应用最佳证据,做出决策的方法。
循证医学的四大原则
①基于问题的研究;
②参考当前最好的证据;
③关注实践的效果及后效评价;
④止于至善。
循证医学的三大要素
①研究证据;
②可用资源;
③价值取向。
循证医学的两大核心
证据要分级,推荐有级别。
二
循证医学中国的历史
1. 1997年我国循证医学及Cochrane中心正式成立,1999年该中心正式注册为世界第15个Cochrane中心;2001年起开始公开发行我国首份循证医学杂志-《中国循证医学杂志》;http://www.chinacochrane.org
Cochrane图书馆是Cochrane协作网的主要产品。
http://www.cochranelibrary.com
http://onlinelibrary.wiley.com
2. 国家卫生部《卫生部专科医师培训暂行规定》颁布:从2007年起,要求中国的专科医师必须:“掌握循证医学的理论和方法,具备阅读和分析专业性期刊的能力”;
3. 2009年《卫生部临床路径管理指导原则(试行)》 明确规定:“医疗机构”的“医嘱类医疗服务项目应遵循循证医学原则”
4. 2011年《三级综合医院评审标准实施细则(2011 年版)》(卫医管发〔2011〕33号)指出应“遵照循证医学原则,结合本院实际,制定本院执行文件,实施教育培训。”并且明确了我国医院单病种过程质量指标的选择标准:
1)以国内、外权威的指南为依托,专家具有共识;
2)选择具有循证医学结论——经多中心、大样本论证推荐的 1 类A、B级指标为重点的核心质量为指标。
三
为什么要进行循证医学
节选《循证医学与临床思维》
循证医学与临床思维
(1)疾病谱的改变。
由于病因的多样化,使得疾病的发病机制、病理表现、临床预后等各不相同,需要获取最新的临床证据,针对具体病例做出切合实际的临床决策。
由于人类疾病谱发生了变化,从单因性疾病向多因性疾病改变,为此相应的治疗也就变成了综合性治疗。
(2)随机对照试验(RCT)。
在综合性治疗中,每一种干预措施可能都只产生很小的疗效,因此对其评价就必须要借助特定方法,即大样本、多中心临床试验。
1948年,英国人进行了人类第一项链霉素治疗结核病的随机对照试验(RCT),结果证实链霉素疗效非常好。如此确切的疗效,再加上严格的研究方法,使其结果很快得到公认。从此,RCT被确立为评价临床疗效的最有效方法。
但是,尽管使用的都是RCT,不同研究者针对同一个问题得出的结果可能大相径庭。而每项RCT都号称是最高级别的证据,都是权威专家做出来的。
面对各不相同的结果,临床医师应该相信谁?
类似的问题越积越多,因此方法学也应运而生,其可以保证把应用相同干预措施治疗相同疾病的所有高质量临床研究都集中起来,最终拿出一个结论,从而解决临床医师无所适从的问题。
大规模的临床随机对照试验(RCT)研究的迅速发展,并作为一种临床科研方法和标准被广泛接受。
(3)Meta分析。
Meta分析是1976年由心理学家Glass首次提出的统计学方法,并首次将其运用于教育学研究领域中对多个研究结果的综合定量。后来,这一研究方法被应用于医学领域,并日益受到重视。
Meta分析的基础是建立在全面、系统的对文献研究质量评价上,因此,学术界也把对于医学文献全面系统的评价称之为“系统分析”,当应用特定的统计方法定量地进行系统分析时称之为Meta分析。
20世纪80年代之后,Meta分析逐步被引入临床随机对照试验,Meta分析取得一大批成果并作为可靠的证据,使循证医学有证可循。
(4)计算机和网络技术。
计算机和网络技术是20世纪科技发展的重要标志之一,计算机和网络技术、国际Cochrane协作网和世界各国Cochrane中心网的建立与发展,为临床医生快速地从光盘数据库及网络中获取循证医学证据,提供了现代化技术手段。
(5)临床流行病学。
流行病学研究方法的迅速进展与日益成熟,不仅为预防医学提供了开展人群研究的技术,也被临床各学科开展研究所青睐。临床流行病学成为循证医学的基础,也为开展循证医学保证了高质量证据的来源。
四
循证医学EBM具体是怎么设计的
循证医学EBM的5A步骤
Ask clinic question 提出临床问题,即提出明确的临床问题
Acquire best evidence 获取最佳证据,即检索当前最佳研究证据
Appraise evidence 评价证据,即严格评价,找出最佳证据
Apply evidence 应用证据 ,即应用最佳证据,指导临床实践
Assess effect 后效评估,即经过上述四个步骤,后效评价循证实践的结果。
临床问题的常见来源:
病史和体格检查、病因、临床表现、鉴别诊断、诊断性实验、预后、治疗、预防。
问题的种类和构建
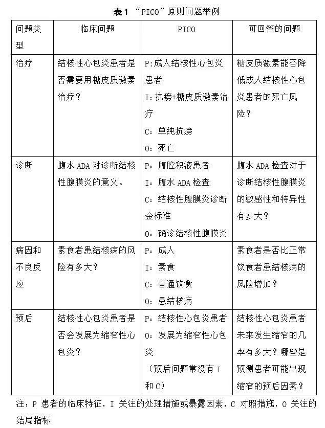
种类:背景问题、前景问题(PICO)
前景问题通常包括3或4个基本成分,可按PICO原则确定:
(1)患者或问题(patient or problem,P):应包括患者的诊断及分类
(2)干预措施(intervention,I):包括暴露因素、诊断实验、预后因素、治疗方法等。
(3)对比措施(comparison,C):与拟研究的干预措施进行对比的措施,必要时用。
(4)结局指标(outcome,O):不同的研究选用不同的指标。
举例分析:
证据的分类:
(一)按证据的来源分类:
(1)研究证据:原始研究、二次研究;
原始研究证据 (一级来源证据,Study evidence)直接以人群(患者或健康人)为研究对象,对相关问题进行研究的第一手数据,经统计学处理、分析、总结而形成的研究报告。常用研究方法有观察性研究和试验性研究。
二次研究证据(二级来源证据,Secondary evidence):指在全面收集针对某一问题的所有原始研究证据的基础上,经严格评价、整合处理、分析总结而形成的研究报告。常见的有:
•系统评价
•Meta分析
•实践指南
•卫生技术评估
Meta分析是一种定量系统评价
临床实践指南是针对特定的临床问题,经系统研究后制定发布,用于帮助临床医生和患者做出恰当决策的指导性文件。
卫生技术评估是对卫生技术的技术特性、安全性、有效性(效能、效果和生存质量)、经济学特性(成本效果)和社会的适应性(法律、伦理)进行评价,为决策者提供合理选择卫生技术的证据。
(2)非研究证据:主要包括专家意见、个人经验以及当地的“智慧”“诀窍”“ 常识”等。
(二) 按使用情况分类:
政策制定者、研究人员、卫生保健提供者和普通用户。
证据的分级:牛津证据分级、GRADE标准、证据金字塔。
证据的分级水平和推荐级别
(牛津证据分级)
证据的分级水平和推荐级别
(GRADE)
证据的分级水平和推荐级别
(九级金字塔)
证据的分级水平和推荐级别
(6S金字塔)
不同问题的最佳证据类型
五
循证医学数据库
检索证据的思路
(获取当前最佳证据的“4S”法)
循证医学资源分类:
(1)计算机辅助决策系统(system):eg:Provation MD、ZynxCare
(2)循证知识库、循证临床指南:eg:ACP PIER、NGC、UpToDate
(3)证据摘要(synopses):eg:ACP Journal Club
(4)系统评价:eg:Cochrane Libarary-CDSR
(5)原始研究的摘要:eg:Acp、Tournal club
(6)原始证据:eg:PubMed
循证医学检索的步骤:
(1)明确临床问题及问题类型
(2)选择合适的数据库
(3)根据选定的数据库制定相应检索策略和关键词
(4)评估检索结果,调整检索策略
(5)证据应用和管理
临床证据评价的基本原则:
(1)文献的内在真实性:评价的重点
(2)文献的临床重要性:客观指标
(3) 文献的适用性
患者参与决策的模式:
(1)医生主导模式
(2)消费者模式
(3)解释模式
(4)共享模式
决策辅助工具:决策板报、决策手册、挂图表、录音和录像及计算机化的决策工具。
分类资料常用指标:EER、CER、RD、RR、OR、ARR、ARI、NNT、NNH
系统评价:是一种全新的文献综合方法,是针对某一具体临床问题(如疾病的病因、诊断、治疗、预后),系统、全面地收集现有已发表或未发表的临床研究,采用临床流行病学严格评价文献的原则和方法,筛选出符合质量标准的文献,进行定性或定量合成(meta分析、荟萃分析),得出可靠的综合结论。
常见医学电子数据库及特点
推荐数据库选择的优先级:
UpToDate、EBM Guideline、InfoPOEMs
TRIP database
OVID EBM Reviews
PubMed Clinical Queries、SumSearch、Evidence Matters
EMbase.com、PubMed
CBM、CNKI、VIP……
注意数据库之间的包含关系,避免重复搜索
如:OVID EBM Reviews就不用再搜Cochrane图书馆和ACP Journal Club
要根据单位订阅情况选择
感染性疾病的诊断、治疗首选GIDEON
了解药物或疾病信息或注意事项,选择Micromedex
药物交互作用,选择Micromedex或UpToDate
国内:中华医学会制定的临床指南和部分翻译的国外指南
合理利用Google等搜索引擎
Cochrane图书馆主要针对治疗,少有病因预后等研究
来源:小桔灯网 作者:纳兰烙烙

































/3 



浙公网安备33010802005999号


